Biological Warfare Investigation: Oct. 23, 2000

Case Narrative Close-Out Reports are summaries of discontinued investigations into possible exposures of U.S. servicemembers to chemical or biological warfare agents during the Gulf War. The Office of the Special Assistant to the Deputy Secretary of Defense for Gulf War Illnesses began this investigation of biological warfare agents in response to concerns Iraq may have used biological warfare agents against Coalition forces and agents may be a cause of unexplained illnesses seen in Gulf War veterans.

The Presidential Special Oversight Board requested that we provide a summary of this investigation, which we did at a public hearing on Sept. 16, 1999. Based on that summary, the Board concluded that information obtained to date in this investigation, the emerging results, and the anticipated outcomes from continued investigation are not likely to improve our understanding of any unexplained illnesses. Consequently, the Presidential Special Oversight Board recommended terminating further investigation. In addition, to bring the investigation to closure, the Board requested that we complete a close-out report to present the data, documentary evidence, and findings compiled during the course of the investigation. The close-out report that follows complies with the Board’s recommendation, but if you believe you have additional information related to biological warfare during the Gulf War, please contact my office by calling 1-800-497-6261

I. Overview

During the Gulf War, Coalition forces faced an enemy known to have used chemical warfare agents in combat and suspected of having a biological warfare capability. Based on this biological threat, the U.S. Central Command took actions to protect our forces and establish procedures to detect and report Iraq’s use of the biological warfare agents they were assessed as possessing. Although we have no documented reports of such use, some veterans have suggested exposure to biological agents may be related to their unexplained illnesses. In an effort to document what the Department of Defense knows about biological threats or use during the Gulf War, the Special Assistant initiated this investigation to explain the biological threat, identify the actions U.S. forces took during the war to detect and report biological exposures, and assess the possibility Iraq used biological warfare agents during the war.

This investigation has found no evidence Iraq used biological warfare agents. Even more importantly, it appears continued investigation is unlikely to shed further light on this issue. With this report, the Office of the Special Assistant terminates its investigation, but does not dismiss the possibility new information about Iraq’s use of biological warfare agents against Coalition forces will surface. This report describes what the investigation found and why continued investigation is unlikely to yield new insights.

II. Investigation

Unlike our investigations of chemical warfare incidents, we had no specific reported event or incident to investigate for this report. Consequently, we spent much time researching records and tracking leads to accumulate information, anecdotal or otherwise, on biological warfare during the Gulf War. We conducted this investigation by:

  • Examining both classified and unclassified Gulf War documents from each service;
  • Interviewing veterans who served in the Kuwait theater of operations to uncover any anecdotal reports of Iraq’s suspected or actual use of biological warfare agents;
  • Reviewing publicly-released United Nations Special Commission (UNSCOM) reports on inspections of suspected biological agent production and storage sites in Iraq;
  • Reviewing the United States Central Command’s and its component commands’ medical summary and after-action reports, especially those of the Joint Captured Materiel Exploitation Center, the 9th Chemical Company, and the Navy Forward Laboratory, in-theater units responsible for sampling and testing biological warfare agents;
  • Examining the results of analyses conducted by the United States Army Medical Research Institute of Infectious Diseases evaluating samples collected in the Kuwait theater of operations suspected of biological warfare agent contamination;
  • Interviewing key people who sampled, analyzed, and transported suspected biological warfare agent contaminated samples to United States laboratories for analysis; and
  • Searching the Comprehensive Clinical Evaluation Program database for records describing exposure to BW agents.

In 1990, the Defense Intelligence Agency (DIA) believed Iraq possessed two biological warfare agents, Bacillus anthracis and botulinum toxin, which cause the diseases anthrax and botulism, respectively.[1] In August 1990, the United Kingdom reported Iraq possessed a variety of delivery systems capable of delivering Bacillus anthracis and botulinum toxin.[2] Iraq also possessed the technical capability to produce and weaponize Yersinia pestis (see Tab G), the bacterium that causes plague.[3] Post-war information revealed Iraq had experimented with other biological agents as well (see Section II.C, Postwar Findings).  However, Bacillus anthracis and botulinum toxin were the primary threats during the Gulf War.

Bacillus anthracis, which exists world-wide[4] in nature (often in the soil), is a spore-forming organism, the spore being a hardy form that easily lends itself to use as a warfare agent. The spores causing anthrax are 1 to 1.5 micrometers[5] in size, oval-shaped, odorless, and tasteless. Inhaling between 8000 and 50,000 spores (a lethal amount, easily inhaled in one breath) can cause the disease’s onset.[6] Fifty thousand spores in a glass dish are invisible to the naked eye (in Figure 1’s scale, the white line at the bottom represents 10 micrometers in the image). To help comprehend how small the spores are, one common housefly can carry about 7.35 billion spores attached to its external body hairs.[7] Consequently, if 50,000 spores constitute a theoretically lethal dose, a housefly could carry a lethal dose for over 100,000 individuals.

Figure 1. Scanning electron microscope image of Bacillus anthracis spores

Figure 1. Scanning electron microscope image of Bacillus anthracis spores

If untreated until symptoms appear, inhalation anthrax (spores entering the respiratory system) is fatal in almost 100 percent[8] of those who inhale an infectious dose. Inhalation anthrax begins in the lymphatic system when the inhaled spores travel from the lungs to lymph nodes in the chest. At this point, a blood test will not reveal the disease. To spores, the lymph nodes are warm, dark, and rich in food. Here spores transform into reproducing bacilli and begin to kill tissues locally. As the bacilli multiply, they release toxins that cause septic shock and respiratory failure. The disease becomes detectable in the blood on about the third day. At this point, because of the extensive tissue damage and toxins released during reproduction, the immune system is overwhelmed and treatment will not reverse the course of the disease. Anthrax is not communicable. Breathing in mucous particles expelled by an infected person cannot spread anthrax because once the spores have transformed into reproducing bacilli in the lymph nodes, they no longer exist as spores in the lungs.[9]

The second of Iraq’s potential biological agents was botulinum toxin, of which there are seven types (A through G). They are among the most toxic substances known. Botulism is the clinical syndrome produced by one or more of these toxins. The estimated lethal dose is only 0.001 microgram per kilogram of body weight. Botulinum toxin kills by interfering with the nervous system, blocking neurotransmissions. Some chemical warfare agents, like the nerve agents sarin and VX, similarly attack the central nervous system, but botulinum toxin is much more toxic. In fact, "[b]otulinum toxin is 15,000 times more toxic than the nerve agent VX and 100,000 times more toxic than sarin."[10] The agent can be inhaled or ingested, causing a muscular weakness. The progressive muscular weakness is a precursor to sudden respiratory failure. The onset of the disease varies from hours to days after exposure, depending on the dose of the toxin. In untreated, exposed individuals, botulism has produced mortality as high as 60%.[11] Death has occurred in as few as 24 hours after symptoms develop. "Laboratory tests are generally of limited value in the diagnosis of botulism. … [A]erosolized toxin is usually not identifiable in serum or stool, whereas it is with foodborne botulism. … Toxin may be present on nasal mucous membranes and detectable by ELISA [enzyme linked immunosorbent assay] for 24 hours after inhalation."[12]

Iraq experimented with other biological agents, e.g. T-2 mycotoxin, aflatoxin, and Yersinia pestis (see Tabs E, F, and G, respectively). However, little was known of Iraq’s work with these other agents at the time of the Gulf War, and Coalition preparations and procedures focused on the agents causing anthrax and botulism (see Tabs C and D).

The Gulf War disrupted Saddam Hussein's biological, chemical, ballistic missile, and nuclear weapons programs. We have learned of Iraq’s weapons of mass destruction program principally through the efforts of the United Nations’ Special Commission (UNSCOM). After the war, the Security Council established UNSCOM to eliminate and verify the destruction of Iraq's biological, chemical, and ballistic missile programs. UNSCOM conducted a series of inspections to locate, examine, and destroy biological weapons and production facilities.[13]

Little or no information was available to UNSCOM on the size and scope of Iraq’s biological warfare program until August of 1995, when Saddam Hussein’s son-in-law Lieutenant General Husayn Kamil defected to Jordan. This prompted Iraq to admit to UNSCOM it had produced 8,500 liters of concentrated Bacillus anthracis, 19,400 liters of concentrated botulinum toxin, and 2,200 liters of aflatoxin. Iraq also admitted preparing biological warfare agent-filled munitions during the Gulf War, including 25 Scud missile warheads (5 anthrax, 16 botulinum toxin, and 4 aflatoxin), aerial bombs (157), and aerial dispensers, although Iraq did not use them.[14] Table 1 summarizes what we believed before the war about Iraq's biological warfare program, and what we learned after the war.

Table 1. Summary of Iraq's BW Program

Agent StatusPre-War Agent AssessmentPost-War BW Program Findings
Weaponized and filled

Bacillus anthracis (causes anthrax)

Botulinum toxin

Bacillus anthracis (causes anthrax)

Botulinum toxin

Aflatoxin (see Tab F)

Research and development Yersinia pestis (causes plague)

Yersinia pestis (causes plague)

Clostridium perfringens (causes gas gangrene)

Ricin

Trichothecene mycotoxin (T-2, see Tab E)

Vibrio cholerae (causes cholera)

Brucella species (causes brucellosis)

Rickettsia

Staphyloccal enterotoxins

Wheat cover smut

Haemorrhagic conjunctivitis virus

Rotavirus

Camel pox virus


Defense against biological and chemical warfare agents entails using common protective equipment and procedures. Unlike most chemical warfare agents, humans cannot absorb most biological warfare agents through unbroken skin (except for T-2 mycotoxin), so inhalation is the primary threat. The M17 standard individual protective mask used during the Gulf War would have provided adequate protection against all respirable biological warfare agents,[17] those that can be introduced into the body by breathing, between 1 and 5 micrometers in size. Larger particles probably will not migrate to the lungs, and breathing usually will expel smaller particles from the lungs.[18] For agents that can be absorbed through broken or intact skin, the standard individual protective mask coupled with the standard protective over-garments provide the necessary battlefield protection against any known biological warfare agents, if one has sufficient warning to don the garments.[19]

  • On Aug. 30, 1990, after the Armed Forces Medical Intelligence Center assessed Iraq had the capability to employ Bacillus anthracis and botulinum toxin as weapons, the Armed Forces Epidemiological Board recommended pre-exposure vaccination against anthrax and botulism to protect against possible exposure. The Assistant Secretary of Defense for Health Affairs and the three service surgeons general endorsed this recommendation to the Chairman of the Joint Chiefs of Staff.
  • On Sept. 27, 1990, the Commander-in-Chief, U.S. Central Command was briefed on the threat and the recommendation.
  • On Dec. 31, 1990, a U.S. Central Command working group endorsed a theater-wide vaccination program. The Commander-in-Chief, US Central Command made the final decision to initiate a vaccination program.[20] In retrospect, it is important to note that the anthrax and botulism vaccination program protected some servicemembers against Iraq’s anthrax and botulinum toxin weapons. A forthcoming information paper to be published by the Special Assistant will more thoroughly discuss the Department of Defense immunization program.

During the Gulf War, collecting, evaluating, and transporting suspected chemical and biological warfare agents involved intelligence units, chemical and biological specialists, and medical organizations. A short description of the U.S. organizations[21] key to these efforts follows.

1. 513th Military Intelligence Brigade

The U.S. Army 513th Military Intelligence Brigade arrived in-theater in October 1990 to provide intelligence support to the United States Army Central Command (ARCENT). This brigade became the controlling headquarters for the Joint Captured Materiel Exploitation Center (JCMEC) when it later was established.

2. Joint Captured Materiel Exploitation Center

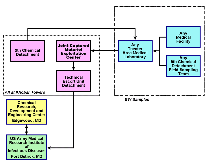
The Foreign Materiel Intelligence Battalion (FMIB),[22,23] part of the 513th Military Intelligence Brigade, formed the core of the JCMEC, which became operational Jan. 15, 1991.[24] To complete the JCMEC organization, technical intelligence experts from the U.S. Air Force, U.S. Navy, U.S. Marine Corps, U.S. Army Intelligence Agency, and the United Kingdom, among others, augmented the Foreign Materiel Intelligence Battalion.[25] Additionally, the Chemical Research, Development, and Engineering Center (CRDEC), which was the program manager for biological testing equipment, sent to serve with the JCMEC two biological air sampling equipment experts, called the XM2 liaison officers in Gulf War records. Two other units also reported to the JCMEC, the 9th Chemical Detachment, and a detachment from the US Army Technical Escort Unit. Figure 2 depicts the chain of command for the JCMEC and its attached units.

Figure 2. JCMEC Chain of Command

Figure 2. JCMEC Chain of Command

The JCMEC’s technical intelligence mission was to conduct battlefield exploitation of captured enemy equipment to determine its capabilities, limitations, and vulnerabilities. It also was to conduct biological and chemical sampling and support medical sampling to verify Iraq’s use of biological or chemical weapons and support national decision-makers on introducing appropriate countermeasures to the theater.[26]

3. U.S. Army Technical Escort Unit

On Jan. 20, 1991, a U.S. Army Technical Escort Unit (TEU) detachment was attached to the JCMEC to provide the capability to package and transport hazardous material samples (material suspected of contamination by chemical and biological agents) to the United States for analysis. The TEU also trained JCMEC in-theater technical intelligence teams on proper packaging techniques for chemical and biological samples.[27]

4. 9th Chemical Detachment

Soldiers from the 9th Chemical Detachment from Fort Lewis, Washington, deployed to the Kuwait theater of operations between Jan. 26 and Feb. 3, 1991, to provide a unique theater-wide chemical and biological warfare agent detection capability. The detachment reported to the JCMEC and deployed with 12 sampling teams, each consisting of a team chief and two non-commissioned officers experienced in chemical or biological detection. Depending on the equipment available to them, teams were further organized as biological warfare (BW) teams or biological warfare and chemical warfare (BW/CW) teams.[28,29] Each team had biological air sampling equipment, either the XM2, a military prototype biological air sampler, or the PM10, a commercial biological air sampler. The five BW/CW teams also were equipped with the XM-21 chemical detector.[30] Figure 3 shows the 12 teams’ locations.

Figure 3.  Location of sampling teams and theater area medical laboratories

Figure 3.  Location of sampling teams and theater area medical laboratories

5. Theater Area Medical Laboratories

Figure 3 also shows the theater area medical laboratories’ locations: the US Navy Forward Laboratory, Al Jubayl; the 996th US Army Medical Detachment, Riyadh; and the US Army Forward Laboratory, King Khalid Military City (KKMC), all in Saudi Arabia.

a. The U.S. Navy Forward Laboratory

The Navy Forward Laboratory (NFL) was established in September 1990 at Al Jubayl. Its  responsibilities included analyzing clinical (blood and tissue) and environmental (air, soil, and water) samples for biological warfare agents’ presence.  The Navy Forward Laboratory played a key role in testing suspect samples for the presence of BW agents during the Gulf War.  A more complete discussion of NFL activities during the Gulf War is available in a seperate publication, titiled "Medical Surveillance during Operations Desert Shield/Desert Storm."[31]

b.  The U.S. Army Laboratories

After their arrival in-theater in January 1991, the Army 996th Medical Detachment in Riyadh and the Army Forward Laboratory in KKMC augmented the Navy laboratory’s diagnostic capability for a total contingent of three theater area medical laboratories.[32]

6. U.S. Army Medical Research Institute of Infectious Diseases

Located at Fort Detrick, Maryland, USAMRIID is a part of the U.S. Army Medical Research and Materiel Command, also headquartered at Fort Detrick. USAMRIID conducts research on drugs, vaccine development, diagnostic systems, and procedures to develop strategies, products, information, procedures, and training programs for medical defense against biological warfare threats and naturally occurring infectious diseases requiring special handling. USAMRIID is the lead medical research laboratory for the US Biological Defense Research Program and plays an important role in national defense and infectious disease research. USAMRIID has the largest biological containment laboratory in the Department of Defense for the study of hazardous diseases.[33] During the Gulf War, USAMRIID analyzed samples of suspected biological warfare agent contamination.[34]

The 9th Chemical Detachment’s 12 sampling teams used the XM2 biological agent air sampler (Figure 4) and the PM10, a commercial biological agent air, sampler (both point samples rather than stand-off area detectors) because there were insufficient numbers of XM2s for all teams. Mounted in high-mobility, multi-purpose wheeled vehicles, the XM2 and PM10 are particulate air samplers that collect airborne particles on a collection plate and alert the operator if the air passing through the system has more particles than the normal calibrated value. After a XM2 or PM10 alert, the operator took a sample from the collection plate and processed it with a Sensitive Membrane Antigen Rapid Test (SMART™) kit. A commercial company developed the SMART™ kit for Desert Storm use; it uses relatively rapid immunological detection methods and specific chemistry techniques to detect a biological agent’s presence. The kit can detect Bacillus anthracis or botulinum toxin in a sample in approximately 45 minutes.[35] The 9th Chemical Detachment teams and theater area medical laboratories both used the SMART™ kits.[36]

Figure 4. XM2 biological agent air sampler

Figure 4. XM2 biological agent air sampler

Only theater or United States medical laboratories had the capability to identify biological warfare agents other than anthrax or botulinum toxin, a process that could take hours to days[37] using standard laboratory techniques. Therefore, the only agents U.S. facilities could identify promptly were anthrax and botulinum toxin.

1. The Plan and the Process

A small group of FMIB soldiers who arrived in Saudi Arabia on August 29, 1990, before the FMIB main body, developed the sampling procedures for all the chemical and biological field-sampling units used in the theater.[38,39] Biological sampling during Operations Desert Shield and Desert Storm consisted of collecting human blood samples, tissue samples from dead animals, soil samples,

water samples, and air samples from the 9th Chemical Detachment’s XM2 or PM10 samplers. [40,41]

JCMEC assigned the sampling teams to specific locations for sampling operations, employing two criteria for selecting air sampling teams’ locations: the number of available US detection systems and Iraq’s possible targets. Because the number of biological warfare detection systems was limited, locations selected for the air sampling teams corresponded to Iraq’s most likely targets. Selection criteria included areas of high troop density (e.g., logistics bases) and key facilities, such as headquarters, airfields, and ports. Prevailing weather patterns also were a consideration in the selection. The JCMEC commander developed recommended sampling team locations, the 513th Military Intelligence Brigade commander concurred, and the United States Central Command gave final approval.[42]

With the locations established (Figure 3), JCMEC next needed to identify normal soil conditions. During January 1991, to begin the biological sampling process, the XM2 liaison officers collected soil samples to be used as laboratory references, or controls, to establish a baseline of normal soil chemistry. Laboratories could compare future samples suspected of containing a biological warfare agent to these baseline samples. The XM2 liaison officers took two samples at each of 12 locations and sent the 24 samples to the U.S. Army Medical Research Institute of Infectious Diseases (USAMRIID) at Fort Detrick. Here USAMRIID analyzed the samples to document their contents[43] and stored them for possible future comparison. The analysis established the baseline samples contained no biological warfare agent.[44]

Before the JCMEC was operational, collecting, and transporting samples generally were ad hoc.[45] On Feb. 10, 1991, United States Central Command (USCENTCOM) issued a message to consolidate and clarify biological sampling responsibilities and procedures for both environmental and biomedical sources. It restricted sample collecting to those units USCENTCOM had specifically authorized (e.g., battalion-level medical units, special operations teams, 9th Chemical Detachment, etc.),[46] to ensure samplers followed proper procedures to document credible, conclusive evidence of Iraq’s use of biological warfare agents.

To establish a proper chain of custody and reporting procedures, the directive prescribed sample handling and documentation protocols. If the 9th Chemical Detachment sampling teams observed a positive reaction on their SMART™ kits, either they or a TEU team (depending on location) were to take these samples to the closest theater area medical laboratory. If the samples tested positive there, the theater medical laboratory was to send them, with the TEU’s assistance, to USAMRIID at Fort Detrick for definitive testing[47] (Figure 5). The closest theater area medical laboratory evaluated samples taken by anyone other than the 9th Chemical Detachment and again, if the sample tested positive, sent it to USAMRIID for definitive testing, using the Technical Escort Unit (TEU).

Figure 5. Biological warfare agent sample flow

Figure 5. Biological warfare agent sample flow

2. Biological Warfare Sample Transportation

The TEU conducted eight two-soldier missions in which its members carried samples with suspected biological or chemical warfare agent contamination from Saudi Arabia to the United States. The first trip was Jan. 25-26, 1991; the last was April 13-15, 1991. According to the JCMEC after-action report, which describes TEU detachment activities, the TEU transported 237 environmental and biomedical samples to the United States.[48] In 1994, the TEU commander reviewed existing sample receipts and transfer records and concluded the TEU detachment had not maintained the chain of custody from field units to United States laboratories during the Gulf War. The commander’s review recommendations included a training objective to ensure TEU specialists, especially those operating intermediate sample holding facilities or collection points, follow chain of custody procedures in the future.[49]

3. Biological Warfare Air Sampling

a. 9th Chemical Detachment Detection Reports

Most 9th Chemical Detachment sampling occurred between 6:30 PM and 6:30 AM, the period when biological warfare agents would be most effective because higher temperatures and relative humidity, faster wind speed, and more ultraviolet light accelerate biological warfare agents’ decay and these factors are less severe during darkness. Even anthrax spores, which strongly resist environmental degradation, degrade when exposed to bright sunlight. Inversion conditions are more likely to exist between dusk and dawn, restricting the distributed agent cloud between the ground and the inversion layer, thereby making the agent more effective and less likely to dissipate.[50]

From February 1 through March 3, 1991, the 9th Chemical Detachment teams took a total of 943 biological aerosol samples in which they found 14 positive indicators for anthrax and 3 for botulinum toxin. However, when either the Navy Forward Laboratory at Al Jubayl or the Army Laboratories at Riyadh or King Khalid Military City re-tested the samples, none showed positive results for the presence of anthrax or botulinum toxin.[51]

The 9th Chemical Detachment senior sampling team non-commissioned officer said neither his nor any other team detected Iraqi biological warfare agent. He told investigators that naturally occurring anthrax produced a number of false positives. He also indicated when he accompanied the 513th Military Intelligence Brigade chemical officer on a sampling mission after the war into An Nasariyah, Iraq;[52] the mission resulted in no positive detections for biological warfare agents.[53]

In addition to the 9th Chemical Detachment’s aerosol sampling, the 513th Military Intelligence Brigade NBC officer took biological samples as he visited different theater locations. The closest laboratory analyzed his collected samples, none of which tested positive.[54]

Nevertheless, several veterans remember positive detections. A staff sergeant from one of the 9th Chemical Detachment sampling teams told investigators his team obtained two positive readings, but he did not know where or when his team took the samples. He said the samples were flown to a research facility in Saudi Arabia. About 24 hours later, he heard the readings were false—the sample contained neither anthrax nor botulinum toxin, a finding the sergeant agrees with.[55]

One 9th Chemical Detachment sampling team that conducted biological sampling at night was assigned to support the 1st Marine Division at Al Jubayl. A member of this team reported he occasionally traveled with Marines who conducted chemical reconnaissance with their supporting Fox[56] vehicle. The team member reported receiving no biological warfare detections when travelling with the Marines but he does recall one incident in late December or early January, when testing the air near a stadium, his team received a positive reading for botulinum toxin. (This event must have occurred later than he remembered, because the 9th Chemical Detachment did not begin sampling until Feb. 1, 1991.[57] ) In addition, he recalled the sampling team used the XM2; they notified his headquarters, the 9th Chemical Detachment, and he said a team took their samples and equipment to a civilian laboratory for confirmation.[58] We do not know what laboratory he meant and have found no evidence of these samples’ tests.

In a similar incident, Intelligence Report 67-91 states an air sample collected by a 9th Chemical Detachment sampling team indicated the presence of anthrax.[59] Subsequent tests of the sample at the Army Laboratory at King Khalid Military City indicated anthrax was not present.[60]

In another interview, a 9th Chemical Detachment sampling team sergeant stated his team was assigned for the entire war to detect anthrax and botulism for the 2d Marine Division at Khafji, Saudi Arabia. He related his team detected anthrax traces and sent the sample to the laboratory, which notified the sergeant the team’s equipment was faulty. This sergeant said his team nevertheless continued to use the equipment, which continued to alert for the presence of anthrax, until the team received new sampling procedures.[61] Again, we found no evidence these samples tested positive for a biological warfare agent.

b. False Positive Biological Warfare Agent Detections

The problem the Khafji support team sergeant experienced was not unique. Both the laboratories and the 9th Chemical Detachment used the SMART™ kits for sampling and both experienced apparent detections that proved false on more thorough testing. Known as false positives, their occurrence caused serious concern. The Navy Forward Laboratory at Al Jubayl was first to experience false positives in late January with the SMART™ kits the laboratory used to test blood samples. Several lots of kits produced false positive results. The Laboratory described the problem in a Jan. 27, 1991, fax to the Navy Medical Research and Development Command, Edgewood, Maryland, which forwarded the fax to the Chemical Research, Development, and Engineering Center (CRDEC).[62]

In conjunction with the XM2 liaison officers, Navy Forward Laboratory doctors identified the problem of false positives as a quality control issue. The SMART™ kit is designed to change color when processing a positive sample, [63,64]but factors other than biological agents caused the color to change. For the PM10, samples falsely registered positive because fragments of filter fiber contaminated the sample fluid in the SMART™ kit. In the case of the XM2, silt particles fouled the samples and caused the SMART™ kit to register false positives. The Navy Forward Laboratory doctors and XM2 liaison officers developed alternative procedures to reduce the likelihood of a false color change while retaining adequate detection sensitivity.

The problems the Navy Forward Laboratory experienced and procedures it used to identify and work around the erroneous results proved useful when the 9th Chemical Detachment began to experience positive detections while using their SMART™ kits. The XM2 liaison officers and 9th Chemical Detachment headquarters disseminated the modified procedures to the 9th Chemical Detachment biological sampling teams on February 19th.[65] Despite the modified procedures, some 9th Chemical Detachment teams still experienced false positives as late as February 25th.[66]

4. Presidential Advisory Committee Report

In the Presidential Advisory Committee’s final report on its oversight activities related to Gulf War veterans’ illnesses, the committee reported one hospital admission for anthrax and none for botulinum toxin.[67] At first glance, this would appear to counter our statement about no evidence of positive samples. However, we visited the National Personnel Records Center, St. Louis, and reviewed the records of the soldier hospitalized for anthrax. Actually, the Army’s database indicated anthrax was the cause of two soldiers’ hospitalization with a third record indicating injury from a nuclear weapon. However, our review of their hospital treatment records indicated neither soldier was admitted for anthrax nor was the third soldier admitted for nuclear weapon injury as reported. One was admitted for seizures and depression; one for pelvic pain and the other for multiple fragment wounds. The explanation for the database’s anthrax indication (and nuclear weapon injury) apparently is improper data entry coding.[68]

5. Dead Animal Reports

A theme repeated throughout the Gulf War was veterans’ concern the large number of dead animals observed in the desert was evidence of chemical or biological warfare agent use. As early as Aug. 30, 1990, USCENTCOM investigated a large number of dead sheep at the Saudi-Kuwaiti border area near An Nu’ayriyah.[69]

At this point, the JCMEC had not been established and USCENTCOM had not issued its directive on sampling procedures, so it took a while for the samples to reach USAMRIID. However, on Sept. 28, 1990, USAMRIID analyzed the samples taken from near An Nu’ayriyah. Although the samples had not been refrigerated, and were poorly packaged and badly decomposed, scientists were able to analyze them. A report prepared by the Bacteriology Division at USAMRIID on Oct. 1, 1990, found no evidence of anthrax. [70,71]

As a result of this analysis, on Oct. 1, 1990, the Armed Forces Medical Intelligence Center sent a message that described a Saudi Arabian sheep and goat disease outbreak in remote regions surrounding An Nu’ayriyah. This outbreak encompassed approximately 20 to 30 sites with 40 to 50 carcasses (90% sheep and 10% goats). The Center attributed the deaths to hemorrhagic septicemia (a bacterial disease in animals affecting cattle, sheep, swine, rabbits, and fowl).[72] Saudi Ministry of Agriculture officials and shepherds considered the animals’ deaths routine for that time of the year. Although zoonotic (affecting humans and animals) diseases (e.g., anthrax) can cause large numbers of animals to die suddenly, Saudi Ministry of Agriculture officials and shepherds considered the deaths in this episode normal for the An Nu’ayriyah region. Bedouin shepherds euthanized the animals and put the dead and dying animals in disposal sites to separate them from live animals.[73]

Despite the many reports of animals dying from anthrax, an interview with the chief of the Special Pathogens Branch, U.S. Army Medical Research Institute of Infectious Diseases, indicates that there were no confirmed anthrax detections during Desert Shield/Desert Storm.[74]

Another concern about dead animals was insects. Navy Forward Laboratory preventive medicine specialists responsible for evaluating patients and assessing health risks traveled throughout northeastern Saudi Arabia and noted dead animals were a breeding ground for insect-transmitted diseases. Military entomologists sprayed the piles of dead animals with pesticides to reduce the spread of insect-borne infection. This may explain the reports of dead animals with dead flies on them, which many soldiers erroneously believed Iraq’s use of chemical or biological weapons had killed.[75]

Although these animals died of natural causes,[76] the possibility animals died because of a biological warfare agent continued to be a concern throughout the war.[77] The United Kingdom Ministry of Defence (MOD) also reported its soldiers noticed dead animals during the war.  In a posting on its Gulf War web site, the Ministry stated,

So far, on the basis of contemporary reports and eyewitness accounts, no evidence has been found to suggest that the presence of dead animals in the Gulf theatre of operations during the 1990-91 conflict was related to the use of CBW [chemical or biological weapons]. Therefore at present MOD remains of the view that there is no confirmed evidence of the use of chemical or biological weapons by Iraq in 1990/91.[78]

6. Biological Warfare Sampling Summary

If any of the in-theater laboratories' tests of biological warfare samples was positive or ambigous, the laboratory divided the test sample and sent it by the Technical Escort Unit to USAMRIID at Fort Detrick for confirmatory testing. [79,80] As stated earlier, the TEU executed eight two-soldier missions in which TEU members transported 237 total samples (chemical and biological), from the theater area medical laboratories and other sources to the United States.[81] In 1994 the USAMRIID commander said during the Gulf War testing these biological samples yielded no "red flags" identifying or confirming biological warfare agents.[82]

Similarly, in an interview the Chemical Biological Agent Technical Evaluation Board chairman confirmed the absence of biological warfare agents in all samples USAMRIID analyzed during and after Operations Desert Shield and Desert Storm. The board consists of the commanders of USAMRIID and the United States Army Medical Research Institute of Chemical Defense, and the technical director of the Edgewood Chemical and Biological Center (the Chemical Research, Development, and Engineering Center during the Gulf War) who serves as chairman.[83]

The JCMEC was the focal point in the Kuwait theater of operations for collecting, temporarily storing, packaging, and arranging transportation to the United States for samples suspected of containing chemical and biological warfare agent contamination. The JCMEC maintained a database to track all the samples that came under its control. Unfortunately, this database could not be located, so it is impossible to determine how many samples the JCMEC ultimately controlled or processed. The JCMEC operations officer stated the Foreign Materiel Intelligence Battalion, now the 203rd Military Intelligence Battalion, was to archive the database, but he did not have a copy of the data.[84] We interviewed the operations officer of the 203rd Military Intelligence Battalion in February 1999, and at our request, he initiated a new search in addition to those conducted previously. These searches did not locate any data on JCMEC or TEU sampling-related activities during the Gulf War.[85]

III. Significant Findings

The result of reviewing many Gulf-War-era documents and interviewing veterans corroborated a common Gulf War theme—total absence of disease patterns or even a single disease occurrence associated with biological warfare agents. On the other hand, because of the flawed chain of custody and absence of tracking data for the collected samples, we cannot determine whether all the samples returned to the United States for analysis were harmless or even whether all the samples scheduled for return were shipped. Further, the 9th Chemical Detachment did not continuously conduct biological air sampling and were only in 12 select areas, not throughout the KTO. Therefore, however remote, the possibility exists biological warfare agents were present during periods when the detachment did not monitor or in areas not covered by the detectors.

This investigation produced these significant findings:

  • USAMRIID did not produce an after-action report or summarize the results of its analyses of the suspected biological warfare agent samples collected from the Gulf area. The samples on which USAMRIID’s Special Pathogens Branch conducted biological assays did not contain biological warfare agents.[86]
  • The Navy Forward Laboratory received no samples that tested positive for biological warfare agents.[87]
  • The U.S. Army Central Command senior medical headquarters After-Action Review and Command Historical Report contain no accounts of biological warfare agent use.[88] The U.S. Air Force Aerospace Medicine Consolidated After-Action Report summarizes in detail all disease categories encountered during the Gulf War; the report specifies no instances of any disease caused by biological warfare agents. Similarly, the US Navy reported no incidents.[89] Finally, USCENTCOM’s medical after-action report indicates no report, diagnosis, or treatment for any infectious diseases caused by a biological warfare agent.[90]
  • In discussing his portion of the Joint Captured Materiel Exploitation Center after-action report, the 9th Chemical Detachment commander stated after accounting for the false positives, his unit did not detect the presence of biological warfare agents. [91,92]
  • In the U.S. Army Chemical Research, Development and Engineering Center after-action report, the XM2 and PM10 liaison officers discuss the air samplers’ and SMARTTM kits’ fielding, operation, and performance. The liaison officers describe the false positive problem and technical interfaces with the Navy Forward Laboratory. In this report, the liaison officers stated the air samples the 9th Chemical Detachment collected using the XM2 and PM10 did not show any biological warfare agents.[93]

Searching the Comprehensive Clinical Evaluation Program database revealed no reports of any biological warfare agent injuries or treatment.

Based on the information available, it is impossible to state categorically that Iraq did not use biological warfare agents during the Gulf War, although it is unlikely. Additionally, it is doubtful continued investigation could shed additional light on this issue or produce findings that are more conclusive.

1. Chain of Custody

Chain of custody documentation and information on suspected biological warfare samples are incomplete. With some exceptions, it is impossible to correlate samples collected with records of theater area medical laboratories or USAMRIID’s biological warfare assay results. It also is impossible to correlate USCENTCOM desk log entries and TEU transfer records with veterans’ interviews or reports of suspected biological warfare use. Although the collecting unit and sample custodians were supposed to follow a detailed chain of custody procedure, this was not a consistent practice and correlation information between organizations was not always present.

Establishing a chain of custody from theater of operations sample takers to the sample evaluators and to the ultimate archives requires a comprehensive understanding of the end-to-end sample flow, including all intermediate custodians and their ability to execute their portion of the chain without compromising any sample’s integrity.

2. Biological Warfare Agent Sample Packaging

Packaging and transportation are two factors determining a biological warfare sample’s ultimate utility. USAMRIID and the Navy Forward Laboratory both commented they sometimes received improperly packaged or marked samples. For example, biological warfare blood and tissue (but not soil) samples should be frozen or refrigerated. This was not a consistent practice.

Packaging and marking procedures practiced by units responsible for hazardous materiel transportation must adhere to applicable service directives and pertinent Department of Transportation regulations. The packaging materials and containers must meet the directives’ and regulations’ specifications to ensure sample safety and integrity during transport.

3. Biological Warfare Air Sampling False Positive Test Results

The XM2 military and PM10 commercial air samplers and SMART™ kits the 9th Chemical Detachment used for sampling in Operations Desert Shield and Desert Storm produced several false positive reactions. In conjunction with CRDEC’s XM2 liaison officers, Navy Forward Laboratory doctors identified the false positive problem as a quality control issue. The PM10 samples falsely indicated positive because fragments of filter fiber contaminated the SMART™ kit’s sample fluid and the XM2s did so because silt particles fouled the samples. Faulty lots of SMART™ kit testers used to test blood and fluids caused the false positives the Navy Forward Laboratory experienced.

Presumptive indications of biological warfare agents’ presence on the battlefield require field diagnostic systems to identify suspected samples highly accurately. Whatever the method used, the system must be thoroughly tested and evaluated before fielding.

4. Biological Warfare Agent Detection Capability

The 9th Chemical detachment was deployed with 12 BW agent detection systems (a mixture of under-development military systems and commercially available systems) and became operational February 1 – 8. The 12 systems did not provide complete coverage of US forces in the Kuwait theater of operations.

BW agent detection systems supporting force protection should be deployed early in the theater establishment and in sufficient numbers to provide detection capabilities during force buildup and subsequent combat operations.

IV. Discussion

This investigation attempted to determine whether Iraq used biological warfare agents during the Gulf War and if such use contributed to the causes of undiagnosed illnesses seen in Gulf War veterans. Although reports have indicated incidents of Iraq’s possible use of biological warfare agents, as far as this investigation proceeded, we found no evidence confirming such use.

In response to the Presidential Special Oversight Board’s request, we provided a summary of this investigation at a public hearing on Sept. 16, 1999. Based on that summary, the Board concluded that the information obtained to date, the emerging results, and the anticipated outcomes from continued investigation are not likely to improve our understanding of any unexplained illnesses. Consequently, the Presidential Special Oversight Board recommended terminating this investigation. With this report, we terminate this investigation because it is unlikely further evidence will emerge to determine if Iraq used biological warfare agents.

This investigation is closed. However, if you have information that would change this report, please contact my office by calling 1-800-497-6261.

Tab A. Acronyms, Abbreviations, and Glossary

This tab lists acronyms and abbreviations found in this report. Additionally, the glossary defines selected technical terms not found in common usage.

AFMIC Armed Forces Medical Intelligence Center

ARCENT U.S. Army Central Command

BW biological warfare

CRDEC Chemical Research, Development, and Engineering Center

CW chemical warfare

DIA Defense Intelligence Agency

DOD Department of Defense

FMIB Foreign Material Intelligence Battalion

JCMEC Joint Captured Material Exploitation Center

KKMC King Khalid Military City

MOD Ministry of Defense

PA protective antigen

SMARTTM   Sensitive Membrane Antigen Rapid Test

TEU Technical Escort Unit

U.S. United States

USAMRIID United States Army Medical Research Institute of Infectious Diseases

USCENTCOM United States Central Command

UNSCOM United Nations Special Commission

Biological warfare agent

A naturally occurring or laboratory-produced bacterium (e.g., Bacillus anthracis), virus (e.g., Venezuelan Equine Encephalitis), or toxin (e.g., botulinum toxin derived from Clostridium botulinum). "Unlike chemical agents, which typically lead to violent disease syndromes within minutes at the site of exposure, diseases resulting from biological agents have incubation periods of days."[94]

Biological weapon

An item of material that projects, disperses, or disseminates a biological warfare agent.[95]

Bubonic plague

The usual form of plague, marked by inflammatory enlargement of the lymphatic glands.[96]

False positive

A test result erroneously indicating the presence of an abnormality indicating a disease, particularly due to insufficiently exact testing methods.[97]

Investigational new drug

Any new drug or biological product that is not formally approved by the U.S. Food and Drug Administration which may be administered to humans with U.S. Food and Drug Administration approval.

Lewisite

Chemical Name: Dichloro-(2-chlorovinyl)arsine Lewisite is blister agent. Like mustard, it damages the skin, eyes, and airways. It differs from mustard because some clinical effects appear within seconds.[98]

Microgram

One-millionth of a gram [99]

Nanogram

One-billionth of a gram [100]

PM10 

A commercial biological warfare agent air sampler

Ricin

A highly toxic plant protein occurring in the seeds (castor beans) of the castor oil plant, Ricinus communis; if eaten, acts as a violent irritant and may be fatal.[101]

Sarin

Chemical name: Isoproyl methylphosphonofluoridate A nerve agent known as GB; a very potent irreversible cholinesterase inhibitor[102]

Sepsis

The presence of various pus-forming and other pathogenic organisms or their toxins in the blood or tissues; septicemia is a common type of sepsis.[103]

Soman

Chemical Name: Methylphosphonofluoridic acid 1,2,2-trimethylpropyl ester Known as GD, Soman is a nerve agent, an extremely potent cholinesterase inhibitor[104]

Toxemia

The clinical syndrome caused by toxic substances in the blood[105]

Tularemia

A disease caused by the bacterium Francisella tularensis, transmitted to humans from rodents through a deer fly’s or other bloodsucking insects’ bite, an infected animal’s bite, or handling an infected animal carcass. Symptoms, similar to those of undulant fever and plague, consist of a prolonged intermittent or remittent fever and often swelling and suppuration of the lymph nodes draining the infection site; rabbits are an important reservoir host.[106]

XM2

A military prototype biological warfare agent air sampler

XM-21

A military prototype stand-off (remote sensing) chemical warfare agent sensor

Tab B. Bibliography

513th Military Intelligence Brigade Chemical Officer, Memorandum for Record, Subject: "Biological Monitoring," Feb. 18, 1991.

513th Military Intelligence Brigade message, Subject: "513th Commander’s SITREP 014," 302230Z AUG 90.

513th Military Intelligence Brigade message, Subject: "Possible Presence of Biological and Chemical Agents," 241300Z FEB 91.

Air Force Form 560, Authorization and Treatment Statement, April 10, 1991.

Armed Forces Epidemiological Board Charter, Feb. 23, 1998.

Armed Forces Medical Intelligence Center message, Subject: "AFMIC Special Weekly Wire 32-90," [date-time-group redacted].

Armed Forces Medical Intelligence Center message, Subject: "Sheep and Goat Disease," 010800Z OCT 90.

Armed Forces Medical Intelligence Center, Defense Intelligence Agency, Defense Intelligence Reference Document DST-1610R-169-93 (SECRET), Subject: "Insects as Biological Weapons" (U), Table 6, September 1993.

Armed Forces Medical Intelligence Center, Defense Intelligence Agency, Defense Intelligence Reference Document PC-1610-12-94 (SECRET), Subject: "Biological Warfare Concepts: A Tutorial" (U), July 1994.

Armed Forces Medical Intelligence memorandum, Subject: "Information on Iraq's Biological Warfare Program," Nov. 12, 1993.

Berry, Colin L., "The Pathology of Mycotoxins," Journal of Pathology, Vol. 154, London, UK, John Wiley & Sons, Ltd., 1998.

Casarett and Doull’s Toxicology, The Basic Science of Poisons, 4th edition, ed. Mary O. Amdur, et al, New York, NY, McGraw-Hill, Inc., Health Professions Division, 1993.

Chemical Research, Development and Engineering Center, Technical Report CRDEC-TR-377, Subject: "Evaporation of Agents from Saudi Arabian Soils," Vol. 1, "Mustard," July 1992.

Central Intelligence Agency, Report, Subject: "Intelligence Related to Possible Sources of Biological Agent Exposure During the Persian Gulf War," August 2000.

Defense Intelligence Agency memorandum, Subject: "Iraqi Biological Warfare Capabilities," date redacted.

Defense Intelligence Agency memorandum, Subject: "Responses to Representative Kennedy’s Questions of February 22, 1994," March 2, 1994.

Department of Defense Form 602, Patient Evacuation Tag, April 5, 1991.

Department of Defense Form 602, Patient Evacuation Tag, Oct. 8, 1990.

Department of the Army Form 3647, Inpatient Treatment Record, Feb. 27, 1991.

Department of the Army Form 3647, Inpatient Treatment Record, March 3-6, 1991.

Department of the Army Form 3647, Inpatient Treatment Record, March 6-19, 1991.

Department of the Army Form 3647, Inpatient Treatment Record, Oct. 10-25, 1990.

Department of the Army information paper, Subject: "Production of Large Quantities of Botulinum Toxin and Anthrax PA Protein for Use in the Development of Medical BW Defense Measures," December 17, 1990.

Department of the Army Surgeon General information paper, Subject: "Army Surgeon General’s Biological Warfare (BW) Mitigation Plan," Aug. 17, 1990.

Department of the Navy, Commander Seventh Fleet letter, Subject: "Medical Operations During Operation Desert Storm," Nov. 9, 1991.

Drushal, CPT Jon, "Biological Operations During Desert Storm," The Chemical Review, United States Army Chemical School, Ft. McClellan, AL, January 1997.

Eitzen, COL Edward M., Jr., "Use of Biological Weapons," "Medical Aspects of Chemical and Biological Warfare," eds. Frederick R. Sidell, COL Ernest T. Takafuji, and COL David R. Franz, "Part I, Warfare, Weapons, and the Casualty," Textbook of Military Medicine: Medical Aspects of Chemical and Biological Warfare, eds. BG Russ Zajtchuk and COL Ronald F. Bellamy, Office of the Surgeon General, Walter Reed Army Medical Center, Washington, DC, 1997.

Franz, COL David R., "Defense Against Toxin Weapons,""Medical Aspects of Chemical and Biological Warfare," eds. Frederick R. Sidell, COL Ernest T. Takafuji, and COL David R. Franz, "Part I, Warfare, Weapons, and the Casualty," Textbook of Military Medicine: Medical Aspects of Chemical and Biological Warfare, eds. BG Russ Zajtchuk and COL Ronald F. Bellamy, Office of the Surgeon General, Walter Reed Army Medical Center, Washington, DC, 1997.

Franz, COL David R., Peter B. Jahrling, COL Arthur M. Friedlander, David J. McClain, COL David L. Hoover, COL Russell Bryne, MAJ Julie A. Pavlin, Lt Col George W. Christopher, COL Edward M. Eitzen, Jr., "Clinical Recognition and Management of Patients Exposed to Biological Warfare Agents," Journal of the American Medical Association, Vol. 278, No. 5, Aug. 6, 1997.

Friedlander, Arthur M., "Anthrax," "Medical Aspects of Chemical and Biological Warfare," eds. Frederick R. Sidell, COL Ernest T. Takafuji, and COL David R. Franz, "Part I, Warfare, Weapons, and the Casualty," Textbook of Military Medicine: Medical Aspects of Chemical and Biological Warfare, eds. BG Russ Zajtchuk and COL Ronald F. Bellamy, Office of the Surgeon General, Walter Reed Army Medical Center, Washington, DC, 1997.

Headquarters, 3rd Medical Command memorandum, Subject: "After Action Review/Command Historical Report, 3rd Medical Command, 1 August 1990-26 April 1991," April 27, 1991.

Hyams, CDR Kenneth C., CAPT August L. Bourgeois, CAPT Joel Escamilla, LCDR James Burans, and CAPT James N. Woody, "The Navy Forward Laboratory during Operations Desert Shield/Desert Storm," Military Medicine, Volume 158, November 1993.

Inglesby, Thomas V., Donald A. Henderson, John G. Bartlett, Michael S. Ascher, Edward M. Eitzen, Arthur M. Friedlander, Jerome Hauer, Joseph McDade, Michael T. Osterholm, Tara O’Toole, Gerald Parker, Trish M. Perl, Philip K. Russell, and Kevin Tonat, "Anthrax as a Biological Weapon: Medical and Public Health Management," Journal of the American Medical Association, Vol. 281, No. 18, May 12, 1999.

Ivins, B.E., P.F. Fellows, M.L.M. Pitt, J.E. Estep, S.L. Welkos, P.L. Worsham, and A.M. Friedlander, "Efficacy of a standard human anthrax vaccine against Bacillus anthracis aerosol spore challenge in rhesus monkeys," Salisbury Medical Bulletin, Special Supplement No. 87, 1996.

Joint Captured Materiel Exploitation Center, "Historical Report Operation Desert Storm," March 20, 1991.

Kadlec, Robert P., Allen P. Zelicoff, and Ann M. Vrtis, "Biological Weapons Control: Prospects and Implications for the Future," Journal of the American Medical Association, Vol. 278, No. 5, August 6, 1997.

Lead Sheet 7370, Interview with commander, US Army Medical Research Institute of Infectious Diseases, Sept. 12, 1996.

Lead Sheet 7834, Interview with NBC officer, 513th Military Intelligence Brigade, Dec. 10, 1997.

Lead Sheet 14159, Interview with chief, Special Pathogens Branch,United States Army Medical Research Institute of Infectious Diseases, Jan. 15, 1998.

Lead Sheet 15509, Interview with commander, 513th Military Intelligence Brigade, March 5, 1998.

Lead Sheet 15513, Interview with staff sergeant, 21st Chemical Company, 82nd Airborne Division, Dec. 19, 1997.

Lead Sheet 15514, Interview with commander, 9th Chemical Detachment, July 22, 1997.

Lead Sheet 15518, Interview with officer in charge, Technical Escort Unit, Jan. 29, 1998.

Lead Sheet 15519, Interview with assistant officer in charge, Technical Escort Unit, Jan. 17, 1998.

Lead Sheet 15520, Interview with executive officer, Joint Captured Materiel Exploitation Center, Dec. 19, 1997.

Lead Sheet 15521, Interview with commander, Joint Captured Materiel Exploitation Center, March 19, 1998.

Lead Sheet 15522, Interview with operations officer, Joint Captured Materiel Exploitation Center, Jan. 11, 1998.

Lead Sheet 16042, Interview with deputy chief, United States Army Medical Research Institute of Infectious Diseases, Toxinology Division, April 14, 1998.

Lead Sheet 16125, Interview with surgeon, 1st Brigade, 82nd Airborne Division, April 20, 1998.

Lead Sheet 16166, Interview with chemical officer, 1st Brigade, 82nd Airborne Division, April 20, 1998.

Lead Sheet 16321, Interview with staff sergeant, field sampling team member, 9th Chemical Detachment, Dec. 8, 1997.

Lead Sheet 16323, Interview with field sampling team member, 9th Chemical Detachment, Dec. 22, 1997.

Lead Sheet 16324, Interview with sampling team staff sergeant, 9th Chemical Detachment, March 10, 1998.

Lead Sheet 17586, Interview with US Navy commander, Navy Forward Laboratory, Al Jubayl, June 30, 1998.

Lead Sheet 18308, Interview with sergeant first class team leader, 9th Chemical Detachment, Dec. 2, 1997.

Lead Sheet 21738, Interviews with operations officer, 203rd Military Intelligence Battalion, Feb. 22, 1999, and March 1, 2000.

Lead Sheet 24624, Discussions with detection project officer, Joint Program Office for Biological Defense, July 30, 1999.

Lead Sheet 25390, Interview with chairman, Chemical Biological Agent Technical Evaluation Board, Nov. 17, 1999.

Lead Sheet 26265, OSAGWI investigator e-mail message, Subject: "Previously Reported Cases of Anthrax During [the] PGW [Persian Gulf War]," Nov. 30, 1999.

Memorandum from VP Task Force, Defense Intelligence Agency, Subject: "Iraqi Biological Warfare Capabilities," [undated].

Memorandum from XM2 liaison officers, Chemical Research, Development and Engineering Center, Subject: "XM2/PM10 Biological Aerosol Sampler in Desert Storm," March 13, 1991.

Middlebrook, John L. and David R. Franz, "Botulinum Toxins," "Medical Aspects of Chemical and Biological Warfare," eds. Frederick R. Sidell, COL Ernest T. Takafuji, and COL David R. Franz, "Part I, Warfare, Weapons, and the Casualty," Textbook of Military Medicine: Medical Aspects of Chemical and Biological Warfare, eds. BG Russ Zajtchuk and COL Ronald F. Bellamy, Office of the Surgeon General, Walter Reed Army Medical Center, Washington, DC, 1997.

"Military History, 9th Chemical Detachment, Joint Captured Materiel Exploitation Center, Historical Report Operation Desert Storm," March 20, 1991.

O’Hearn, Michael R., Thomas R. Dashiell, and Mary Frances Tracy, "Chemical Defense Equipment," "Medical Aspects of Chemical and Biological Warfare," eds. Frederick R. Sidell, COL Ernest T. Takafuji, and COL David R. Franz, "Part I, Warfare, Weapons, and the Casualty," Textbook of Military Medicine: Medical Aspects of Chemical and Biological Warfare, eds. BG Russ Zajtchuk and COL Ronald F. Bellamy, Office of the Surgeon General, Walter Reed Army Medical Center, Washington, DC, 1997.

Optional Form 275, Transfer Summary, March 3, 1991.

Presidential Advisory Committee on Gulf War Veterans’ Illnesses, "Final Report," Dec. 31, 1996.

Record of Inpatient Treatment, USAF Regional Medical Center, Wiesbaden, April 6, 1991-April 10, 1991.

Reigle, Donald W. Jr.,"Arming Iraq: The Export of Biological Materials and the Health of Our Gulf War Veterans," Congressional Record, Feb. 9, 1994.

Sidell, Frederick R., John S. Urbanetti, William S. Smith, and Charles G. Hurst, "Vesicants," "Medical Aspects of Chemical and Biological Warfare," eds. Frederick R. Sidell, COL Ernest T. Takafuji, and COL David R. Franz, "Part I, Warfare, Weapons, and the Casualty," Textbook of Military Medicine: Medical Aspects of Chemical and Biological Warfare, eds. BG Russ Zajtchuk and COL Ronald F. Bellamy, Office of the Surgeon General, Walter Reed Army Medical Center, Washington, DC, 1997.

Sidell, Frederick R., "Nerve Agents," "Medical Aspects of Chemical and Biological Warfare," eds. Frederick R. Sidell, COL Ernest T. Takafuji, and COL David R. Franz, "Part I, Warfare, Weapons, and the Casualty," Textbook of Military Medicine: Medical Aspects of Chemical and Biological Warfare, eds. BG Russ Zajtchuk and COL Ronald F. Bellamy, Office of the Surgeon General, Walter Reed Army Medical Center, Washington, DC, 1997.

Special Assistant for Gulf War Illnesses, "An Nasiriyah Southwest Ammunition Storage Point" (Case Narrative), January 10, 2000, web site www.gulflink.health.mil/an_nasiriyah_ii/.

Special Assistant for Gulf War Illnesses, "The Fox NBC Reconnaissance Vehicle" (Information Paper), July 31, 1997, web site www.gulflink.health.mil/foxnbc/.

Special Assistant for Gulf War Illnesses, "Medical Surveillance During Operations Desert Shield/Desert Storm" (Information Paper), November 6, 1997, web site www.gulflink.health.mil/nfl/.

Special Assistant for Gulf War Illnesses, "Mission Oriented Protective Posture (MOPP) and Chemical Protection" (Information Paper), October 30, 1997, web site www.gulflink.health.mil/mopp/.

Standard Form 502, Medical Record, March 6, 1991-March 19, 1991.

Standard Form 504, Clinical Record, March 6, 1991.

Stedman’s Concise Medical Dictionary for the Health Professions, 3rd edition, ed. John H. Dirckx, M.D., Baltimore, Maryland, Williams and Wilkins, 1997.

United Kingdom Ministry of Defence, "A Review of the Activities of the 1 Field Laboratory Unit and Suggested Biological Warfare Agent Detection during Operation Granby," May 2000, web site http://www.mod.uk/index.php3?page=998 (as of July 25, 2000).

United Kingdom Ministry of Defence, press release 158/97, 2nd supporting attachment, "Background to the Use of Medical Countermeasures to Protect British Forces During the Gulf War (Operation Granby)," October 28, 1997.

United Kingdom Ministry of Defence, web site www.mod.uk/policy/gulfwar/info/animals.htm (as of March 27, 2000).

The United Nations Blue Book Series, Volume IX, "The United Nations and the Iraq-Kuwait Conflict, 1990-1996," United Nations, Department of Public Information, New York, NY, 1996.

U.S. Air Force, "Task Force III Desert Shield/Storm – Aerospace Medicine Consolidated After-Action Report," May 22, 1991.

U.S. Army Central Command message, Subject: "Biological and Chemical Detection Teams," 210915Z FEB 91.

U.S. Army Field Manual 3-4, US Marine Corps Fleet Marine Force Manual 11-09, "NBC Protection," Feb. 21, 1996.

U.S. Army Field Manual 3-9, US Navy Publication P-467, US Air Force Manual 355-7, "Potential Military Chemical/Biological Agents and Compounds," Dec. 12, 1990.

U.S. Army Medical Research Institute of Infectious Diseases, Bacteriology Division memorandum to Disease Assessment Division, Subject: "Analysis of samples SPS:90.00014A and SPS:90.00014B," Nov. 5, 1990.

U.S. Army Medical Research Institute of Infectious Diseases, Chief, Bacteriology Division, memorandum to Disease Assessment Division, Subject: "Analysis of samples received Sept. 28, 1990," October 1, 1990.

U.S. Army Medical Research Institute of Infectious Diseases, Disease Assessment Division, memorandum to US Army Chemical Research, Development and Engineering Center, Subject: "Status of Environmental Samples Obtained from Samplers on 4-5 Feb, 1991," Feb. 6, 1991.

U.S. Army Medical Research Institute of Infectious Diseases handbook, "Medical Management of Biological Casualties," 3rd ed., Frederick, Maryland, July 1998

U.S. Army Medical Research Institute of Infectious Diseases, Medical Management of Biological Casualties Handbook, 3rd edition, Frederick, Maryland, July 1998.

U.S. Army Medical Research Institute of Infectious Diseases, Memorandum for Record, Subject: "Final Disposition of Used Smart Kits," Dec. 9, 1991.

U.S. Army Medical Research Institute of Infectious Diseases, Memorandum for Record, Subject: "Telephone Conversation with Dr. Scott Ward, CRDEC [Chemical Research and Development Engineering Center]," Dec. 9, 1991.

U.S. Army Medical Research Institute of Infectious Diseases, Special Pathogens Section, Department of Epidemiology, Disease Assessment Division, BW Analysis Results Selected Summaries and Memos, Sept. 28, 1990-Dec. 9, 1991.

U.S. Army Medical Research Institute of Infectious Diseases, web site www.usamriid.army.mil/general/index.html (as of Jan 7, 2000).

U.S. Army Technical Escort Unit, Memorandum for Record, Subject: "Desert Shield Escorts," July 27, 1994.

U..S Central Command After Action Report, "Medical Defense Against Biological Warfare," March 12, 1991.

U.S. Central Command desk log.

U.S. Central Command message, Subject: "Biological Sample Collection and Processing," 101938Z FEB 91.

U.S. Food and Drug Administration, Center for Food Safety and Applied Nutrition, web site http://vm.cfsan.fda.gov/~mow/chap41.html (as of March 31, 2000).

U.S. Government White Paper, "Iraq Weapons of Mass Destruction," February 13, 1998, web site www.state.gov/www/regions/nea/iraq_white_paper.html (as of March 2, 2000).

U.S. Navy Medical Research and Development Command memorandum to US Army Chemical Research, Development and Engineering Center, Subject: "BW Test Kits," Jan. 28, 1991.

Walter Reed Army Institute of Research, Records Abstract listing, Anthrax and Nuclear Weapon, Oct. 9, 1996.

Wannemacher, Robert W., Jr., and Stanley L. Wiener, "Trichothecene Mycotoxins," "Medical Aspects of Chemical and Biological Warfare," eds. Frederick R. Sidell, COL Ernest T. Takafuji, and COL David R. Franz, "Part I, Warfare, Weapons, and the Casualty," Textbook of Military Medicine: Medical Aspects of Chemical and Biological Warfare, eds. BG Russ Zajtchuk and COL Ronald F. Bellamy, Office of the Surgeon General, Walter Reed Army Medical Center, Washington, DC, 1997.

Wannemacher, R.W., D.L. Bunner, and N.P. Neufeld, "Toxicity of Trichothecene and Other Related Toxins in Rabbits and Animals," Mycotoxins and Animal Foods, ed. J.E. Smith, Boca Raton, Florida, CRC Press, 1991.

Zilinskas, Raymond A., "Iraq’s Biological Weapons: The Past as Future?" Journal of the American Medical Association, Vol. 278, No. 5, Aug. 6, 1997.

Tab C. Anthrax

Bacillus anthracis is a rod-shaped, gram-positive, sporulating organism, the spores constituting the usual infective form, which causes anthrax, a zoonotic (transmitted from animals, the usual host, to humans) disease. Cattle, sheep, and horses are the chief domestic animal hosts, but other animals may be infected. Humans may contract the disease by handling infected animals’ contaminated hair, wool, hides, flesh, blood, and excreta; from manufactured products such as bone meal; and by purposeful dissemination of spores. The disease is transmitted through skin scratches or abrasions, wounds (cutaneous), inhaling spores (inhalation), eating insufficiently cooked infected meat (gastrointestinal), or by flies (cutaneous). All human populations are susceptible. Recovery from a mild exposure to the disease may confer immunity. The spores are very stable and may remain viable for many years in soil and water.[107] However, even anthrax spores will break down by exposure to bright sunlight.[108]

Inhaling between 8,000 and 50,000 spores (easily inhaled in one breath) can cause inhalation anthrax, the most likely type seen on the battlefield. After a 1- to 6-day incubation period, the disease produces fever, malaise, fatigue, cough, and mild chest discomfort, followed by severe respiratory distress with dyspnea (shortness of breath), diaphoresis (sweating), stridor (high-pitched, noisy respiration), and cyanosis (dark bluish or purplish skin coloration). Shock and death can occur within 24 to 36 hours of severe symptoms. If untreated until symptoms appear, inhalation anthrax results in almost 100% fatality to those who inhale an infectious dose, which also is the lethal dose because the bacilli multiply in the blood until the toxins released during cell division cause septic shock and respiratory failure. [109,110]

The Michigan Department of Public Health produced the only licensed human vaccine against anthrax. Approximately 150,000 service members received this vaccine between Jan. 11 and Feb. 28, 1991. Additionally, theater medical units issued soldiers ciprofloxacin (a broad-spectrum antibiotic with a long period of effectiveness against a wide range of organisms)[111] in a pill blister pack and available on order for use if exposure to anthrax was imminent. The vaccine-antibiotic combination provides the best protection against anthrax.[112]

When using BW agents on the battlefield, aerosol delivery can cause high agent concentrations and immunization does not always guarantee complete protection. In 1996 the United States Army Medical Research Institute of Infectious Diseases (USAMRIID) studied the efficacy of the Michigan Department of Public Health anthrax vaccine against an aerosol challenge in rhesus monkeys. The standard vaccination series for anthrax starts at Week 0 and thereafter at 2 and 4 weeks; 6, 12, and 18 months; with yearly boosters thereafter. USAMRIID administered only two doses to the monkeys at Week 0 and Week 2. The study demonstrated significant protection after the second dose. Aerosol challenges of Bacillus anthracis spores to immunized monkeys at 760 times the LD50 dose (lethal to 50% of those exposed) six weeks after the second dose did not affect the protected monkeys, whereas all the control monkeys died 3 to 5 days after exposure. After almost two years, the two vaccine doses still provided significant protection; seven of eight test monkeys survived between 239 and 535 LD50 doses.[113] The licensed US vaccine has not been clinically tested on humans to determine its efficacy against a lethal aerosol challenge,[114] but testing the vaccine on animal surrogates has provided a means to gauge the protection levels humans might achieve. For about 30 years the Michigan Department of Public Health vaccine has been used to protect persons working around animals and has been tested and approved for protection against gastrointestinal anthrax and cutaneous anthrax. Producing the anthrax vaccine uses a non-lethal (non-pathogenic) Bacillus anthracis strain to produce anthrax protective antigen (PA) protein. The protein is not toxic or contagious and cannot cause or transmit anthrax.[115]

Tab D. Botulism

The seven botulinum toxins (types A-G) produced by the bacterium Clostridium botulinum are among the most toxic substances known. The clinical syndrome produced by one or more of these toxins is botulism; left untreated, it kills as many as 60% of sufferers from skeletal muscular paralysis and respiratory failure. Aerosol delivery of toxin is likely over concentrations of troops. When inhaled, these toxins produce a clinical picture very similar to foodborne intoxication, although the time to onset of paralytic symptoms actually may take longer than for foodborne cases and may vary by toxin type and dose.[116]

Ptosis (a sinking feeling), generalized weakness, dizziness, dry mouth and throat, blurred vision and diplopia (double image vision), dysarthria (disturbance of speech and language), dysphonia (altered voice), and dysphagia (difficulty in swallowing) are the initial symptoms; symmetrical descending flaccid paralysis and development of respiratory failure follow. Symptoms begin as soon as 24 to 36 hours but may take several days to appear after inhaling the toxin.[117]

As with anthrax, a vaccine can protect against botulinum toxin. Although U.S. Central Command used the vaccine as an investigational new drug (see glossary) with a license held by the Centers for Disease Control and Prevention, approximately 8,000 Gulf War servicemembers received botulinum toxoid [vaccine] between January 23 and February 28, 1991. Immediately after the injection, a significant number of recipients experienced stinging and a sore arm for 2 to 4 days. These short-term effects are not significantly different from those the tetanus vaccination produces.[118]

Tab E. Trichothecene Mycotoxin (T-2)

The Russian military discovered the potential use of trichothecene mycotoxins as biological toxins shortly after World War II, when civilians ate bread baked from flour contaminated with species of fusarium mold. Some victims developed a protracted lethal illness characterized by initial symptoms of abdominal pain, diarrhea, vomiting, and exhaustion followed within days by fever, chills, muscular pain, and an imbalance of the red and white blood cells accompanied by pus-forming or other disease-causing organisms or their toxins in the blood or tissues.[119] According to UNSCOM, Iraq researched trichothecene mycotoxins, including T-2.[120]

The trichothecene mycotoxins are nonvolatile compounds produced by molds. These substances are relatively insoluble in water but highly soluble in ethanol, methanol, and propylene glycol. The trichothecenes are very stable and resist heat- and ultraviolet light-induced inactivation. Heating to 500o F for 30 minutes will inactivate the toxins, while exposure to sodium hypochlorite destroys toxic activity.

This discussion focuses on the T-2 mycotoxin, a highly toxic agent that causes several illnesses in humans and animals. From the 1970s and 1980s trichothecene mycotoxins surfaced in the press as a biological warfare agent in incidents labeled "yellow rain" attacks in Southeast Asia.[121]

Unlike most biological toxins and microorganisms that do not affect the skin, T-2 toxin is an active dermal irritant and can severely irritate an unprotected person’s skin and eyes. The pain associated with the exposure occurs within seconds to minutes. Larger doses produce incapacitation and death within minutes to hours. A larger amount of T-2 toxin is required for a lethal dose than of the chemical warfare agents VX, soman, or sarin. Comparisons with blister agents such as sulfur mustard show the T-2 toxin is about 400 times more efficient in producing blisters: it takes approximately 50 nanograms of T-2 toxin to produce the same injury to the skin as 20 micrograms (20,000 nanograms) of mustard. The T-2 toxin has a diverse effect depending on the manner and amount of exposure with vomiting and diarrhea noted at exposure doses one-fifth to one-tenth the lethal dose.[122]

The toxicity of T-2 toxin by the inhalational route of exposure … is similar to that observed for mustard or Lewisite. … However, the lethality of T-2 toxin by the dermal [skin] route … is higher than that for liquid Lewisite … or liquid mustards, … Therefore, the trichothecene mycotoxins are considered to be primarily blister agents that, at lower exposure concentrations, can cause severe skin and eye irritation, and at larger doses can produce considerable incapacitation and death within minutes to hours.[123]

Exposure causes skin pain, itching, redness, blisters, and sloughing (shedding) of dead skin. Effects on the airway include nose and throat pain, nasal discharge, itching and sneezing, cough, shortness of breath, wheezing, and chest pain; the victim spits blood as a result of pulmonary or bronchial hemorrhage. The T-2 toxin also produces effects after ingestion or eye contact. Severe poisoning results in prostration, weakness, jerky movement, collapse, shock, and death.[124]

The only protection against T-2 toxin effects is the individual protective mask and chemical protective overgarment. No chemotherapy, vaccine, or specific antidote is available.[125]

Tab F. Aflatoxin

The aflatoxins are a group of structurally related toxic compounds produced by certain strains of fungi.[126] Aflatoxins occur naturally in food crops such as peanuts, pistachios, almonds, walnuts, pecans, Brazil nuts, corn, cottonseed, and millet. Various studies and textbooks provide a wide range of opinions on aflatoxin’s effects on test animals and humans. The Textbook of Military Medicine does not discuss aflatoxin among the biological warfare agents.[127]

Before the Gulf War, intelligence agencies did not assess aflatoxin as a biological warfare agent Iraq would or could use.[128] In 1994, the Defense Intelligence Agency assessed Iraq had the capability to deliver biological warfare agents by bombs and Scud warheads but did not list aflatoxin as an agent.[129] In 1995, UNSCOM determined Iraq had produced, filled, and deployed various munitions with botulinum toxin, anthrax spores, and aflatoxin.[130]

There are several aflatoxin strains, with B1 the most common and most toxic. The U.S. Food and Drug Administration says aflatoxins produce acute necrosis (cell or organ death), cirrhosis (a progressive liver disease resulting in liver failure), and cancer in several (not all) animal species. Chronic (three or more months) and acute (brief exposure of high intensity) exposure in animal tests produced a wide range of responses, depending on the subject’s age, health, and nutritional condition, as well as the length of exposure and dosage. Since all animal species studied are vulnerable to the acute toxic effects, the Food and Drug Administration says it is logical to assume aflatoxins may similarly affect humans.[131]

The London Hospital’s study on the effects of aflatoxin-contaminated feed established a dose/effect relationship between aflatoxin and liver cancer in rats. Feeding contaminated nut meal to rats produced liver cancer. For example, with pure aflatoxin B1, all the rats developed cancer by week 88 at a dose of 100 micrograms per kilogram of body weight. However, cancer failed to develop almost completely when using adult mice and hamsters as subjects.[132] In rats, aflatoxin B1 is the deadliest cancer-causing compound. However, adult mice are essentially totally resistant to aflatoxin’s cancer-causing properties because of how different species’ livers process aflatoxin. Casarett and Doull’s Toxicology, a standard textbook, states though aflatoxins have been studied and cause liver cancer in laboratory rats, the link to human liver cancer has not been proved. The wide range of susceptibility to aflatoxin B1 makes extrapolating animal data to humans difficult.[133]

Writing in the Journal of the American Medical Association, a former United Nations Special Commission on Iraq investigator stated:

It is difficult to understand why the Iraqis developed aflatoxin for weapons use. Although well known to medical science as a powerful nephrotoxin [kidney-specific toxin] and hepatotoxin [liver-specific toxin], aflatoxin has no known property useful for biological warfare. Possible explanations for Iraq’s interest in aflatoxin include ï¿½ [since it] is easier to manufacture than most other toxins, the Iraqi biological warfare program’s staff might have chosen to produce it to meet production goals set by higher authorities rather than its perceived biological warfare value. Whatever the case, Iraq’s aflatoxin-based weapons had little military utility.[134]

The classic example of the perceived short-term and long-term negligible effect on humans is this chronology of a suicide attempt using aflatoxin the Food and Drug Administration described as follows:

[A] laboratory worker ingested 12 m g/kg body weight of aflatoxin B1 per day over a 2-day period and 6 months later, 11 m g/kg body weight per day over a 14 day period. Except for transient rash, nausea, and headache, there were no ill effects; hence, these levels may serve as possible no-effect levels for aflatoxin B1 in humans. In a 14-year follow-up, a physical examination and blood chemistry, including tests for liver function, were normal.[135]

Wannemacher and others estimate the lethal aflatoxin B1 dose for 50% of the exposed population is one to four milligrams per kilogram of human body weight.[136] In practical terms, a 175-pound person would have to breathe in or eat an acute dose of between 80 to 318 milligrams of pure aflatoxin B1 to cause death. Compared with botulinum toxin, this dose is approximately one million times larger. Such a dose would be very difficult if not impossible to introduce into a human through inhaling a dry or wet aerosol.

In addition to aflatoxin’s extremely low toxicity, it would be hard to deliver at lethal dose rates on the battlefield. It is well understood the smaller the required lethal dose, the easier to transport and disseminate a biological warfare agent. The table below depicts the comparative amounts of biological and chemical warfare agents required to achieve the same effect on the battlefield.

Table 2. Quantity of biological or chemical agent required for effective open-air exposure of a 100-square-kilometer area under ideal meteorological conditions.

Type Agent (Disease)Quantity Required
BW Francisella tularensis (Tularemia)  0.2 kilograms
BW Bacillus anthracis (anthrax) 0.2 kilograms
BW Botulinum toxin 8.0 kilograms
BW Ricin 8,000 kilograms (8 metric tons)
BW Aflatoxin 8,000,000 kilograms (8,000 metric tons)*
CW Sarin 100,00 kilograms (100 metric tons)

*Aflatoxin data added to original sources for updated comparison.

This information is adapted from a DIA document based on a study conducted during the 1960s. The Textbook of Military Medicine also contains the same data.[137,138] We extrapolated the amount of aflatoxin shown from published lethality data and added it to the original table to point out aflatoxin’s unsuitability as a biological warfare agent from a purely logistical transport and operational dissemination perspective. Delivering 8000 metric tons of agent—whose volume would equal approximately 211 10,000-gallon tanker trucks—would be difficult; moreover, the delivery aircraft would be vulnerable to air defense missile systems and defensive counter-air fighter aircraft during the process.

Nevertheless, Iraq admitted producing the 2,200 liters of aflatoxin and filling four Scud warheads with it during the Gulf War, although Iraq did not use them.[139]

Tab G. Plague

Although information indicating Iraq weaponized Yersinia pestis, the bacterium that causes plague, is lacking, Iraq possessed the technical capability to produce and weaponize the bacterium.[140] Plague is a zoonotic disease, i.e., it affects humans and animals; all human populations are susceptible. In areas where plague is present, the bacteria can infect rodents (rats, mice, ground squirrels). Fleas living on the rodents can sometimes pass the bacteria to human beings, who then suffer from the bubonic form of plague. The pneumonic form of the disease would occur as the primary form after purposeful aerosol dissemination of the organisms. The bubonic form would occur after purposeful dissemination by releasing infected fleas. Temporary immunity may follow recovery from the disease. The organism can remain viable in water, moist meals, and grains for several weeks. At near-freezing temperatures, it can live from months to years, but 15 minutes’ exposure to 72�C will kill the bacterium. It also remains viable for some time in dry sputum, flea feces, and buried bodies but dies after several hours of exposure to sunlight.[141]

Plague normally appears in three forms in man: bubonic (caused by the bite of an infected flea), primary septicemic (caused by blood stream infection after the flea-bite), and pneumonic (lung infection caused by inhaling the organism). For bubonic plague the incubation period is 2 to 10 days. Symptoms include malaise, high fever, and tender lymph nodes. The plague may progress spontaneously with spread to the central nervous system, lungs, and elsewhere. Untreated, mortality is approximately 50%. For pneumonic plague the incubation period is 2-3 days. Disease symptoms include high fever, chills, headache, spitting blood, and toxemia, progressing rapidly to shortness of breath; high-pitched, noisy breathing; and dark blue or purple skin color due to insufficient oxygen in the blood. Death results from respiratory failure, circulatory collapse, and internal bleeding. Untreated, mortality is 100%.[142]

End Notes

[1] Memorandum from VP Task Force, Defense Intelligence Agency, Subject: "Iraqi Biological Warfare Capabilities," [undated], p. 1-2.

[2] For information on United Kingdom operations during the Gulf War, see the United Kingdom Ministry of Defence we site at www.gulfwar.mod.uk/index.htm.  United Kingdom Ministry of Defence, press release 158/97, 2nd supporting attachment, "Background to the Use of Medical Countermeasures to Protect British Forces During the Gulf War (Operation Granby)," October 28, 1997, p. 3.

[3] Memorandum from VP Task Force, Defense Intelligence Agency, Subject: "Iraqi Biological Warfare Capabilities," [undated], p. 1.

[4] Friedlander, Arthur M., "Anthrax," "Medical Aspects of Chemical and Biological Warfare," eds. Frederick R. Sidell, COL Ernest T. Takafuji, and COL David R. Franz, "Part I, Warfare, Weapons, and the Casualty," Textbook of Military Medicine: Medical Aspects of Chemical and Biological Warfare, eds. BG Russ Zajtchuk and COL Ronald F. Bellamy, Office of the Surgeon General, Walter Reed Army Medical Center, Washington, DC, 1997, p. 469.

[5] The micrometer (formerly the micron) is one-millionth of a meter.

[6] Franz, COL David R., Peter B. Jahrling, COL Arthur M. Friedlander, David J. McClain, COL David L. Hoover, COL Russell Bryne, MAJ Julie A. Pavlin, Lt Col George W. Christopher, COL Edward M. Eitzen, Jr., "Clinical Recognition and Management of Patients Exposed to Biological Warfare Agents," Journal of the American Medical Association, Vol. 278, No. 5, August 6, 1997, p. 400-401.

[7] Armed Forces Medical Intelligence Center, Defense Intelligence Agency, Defense Intelligence Reference Document DST-1610R-169-93 (SECRET), Subject: "Insects as Biological Weapons" (U), September 1993, p. 2.

[8]US Army Medical Research Institute of Infectious Diseases handbook, "Medical Management of Biological Casualties," 3rd edition, Frederick, Maryland, July 1998, p. 17.

[9] Inglesby, Thomas V., Donald A. Henderson, John G. Bartlett, Michael S. Ascher, Edward M. Eitzen, Arthur M. Friedlander, Jerome Hauer, Joseph McDade, Michael T. Osterholm, Tara O'Toole, Gerald Parker, Trish M. Perl, Philip K. Russell, and Kevin Tonat, "Anthrax as a Biological Weapon: Medical and Public Health Management," Journal of the American Medical Association, Vol. 281, No 18, May 12, 1999, p. 1743.

[10] Franz, COL David R., Peter B. Jahrling, COL Arthur M. Friedlander, David J. McClain, COL David L. Hoover, COL Russell Bryne, MAJ Julie A. Pavlin, Lt Col George W. Christopher, COL Edward M. Eitzen, Jr., "Clinical Recognition and Management of Patients Exposed to Biological Warfare Agents," Journal of the American Medical Association, Vol. 278, No. 5, August 6, 1997, p. 400-401, 407.

[11] US Army Medical Research Institute of Infectious Diseases handbook, "Medical Management of Biological Casualties," 3rd edition, Frederick, Maryland, July 1998, p. 91.

[12] Franz, COL David R., Peter B. Jahrling, COL Arthur M. Friedlander, David J. McClain, COL David L. Hoover, COL Russell Bryne, MAJ Julie A. Pavlin, Lt Col George W. Christopher, COL Edward M. Eitzen, Jr., "Clinical Recognition and Management of Patients Exposed to Biological Warfare Agents," Journal of the American Medical Association, Vol. 278, No. 5, August 6, 1997, p. 407-408.

[13] The United Nations Blue Book Series, Volume IX, "The United Nations and the Iraq-Kuwait Conflict, 1990-1996," United Nations, Department of Public Information, New York, NY, 1996, p. 208.

[14] US Government White Paper, "Iraq Weapons of Mass Destruction," February 13, 1998, web site www.state.gov/www/regions/nea/iraq_white_paper.html (as of March 2, 2000).

[15] Memorandum from VP Task Force, Defense Intelligence Agency, Subject: "Iraqi Biological Warfare Capabilities," [undated], p. 1-2.

[16] Defense Intelligence Agency memorandum, Subject: "Responses to Representative Kennedy’s Questions of February 22, 1994," March 2, 1994, p. 1;  Armed Forces Medical Intelligence memorandum, Subject: "Information on Iraq's Biological Warfare Program," November 12, 1993, p. 1;  The United Nations Blue Book Series, Volume IX, "The United Nations and the Iraq-Kuwait Conflict, 1990-1996," United Nations, Department of Public Information, New York, NY, 1996, p. 784; and Central Intelligence Agency, Report, Subject: "Intelligence Related to Possible Sources of Biological Agent Exposure During the Persian Gulf War," p. 3, 6-8.

[17] O'Hearn, Michael R., Thomas R. Dashiell, and Mary Frances Tracy, "Chemical Defense Equipment," "Medical Aspects of Chemical and Biological Warfare," eds. Frederick R. Sidell, COL Ernest T. Takafuji, and COL David R. Franz, "Part I, Warfare, Weapons, and the Casualty," Textbook of Military Medicine: Medical Aspects of Chemical and Biological Warfare, eds. BG Russ Zajtchuk and COL Ronald F. Bellamy, Office of the Surgeon General, Walter Reed Army Medical Center, Washington, DC, 1997, p. 366.

[18] Eitzen, COL Edward M., Jr., "Use of Biological Weapons," "Medical Aspects of Chemical and Biological Warfare," eds. Frederick R. Sidell, COL Ernest T. Takafuji, and COL David R. Franz, "Part I, Warfare, Weapons, and the Casualty," Textbook of Military Medicine: Medical Aspects of Chemical and Biological Warfare, eds. BG Russ Zajtchuk and COL Ronald F. Bellamy, Office of the Surgeon General, Walter Reed Army Medical Center, Washington, DC, 1997, p. 440.

[19] O'Hearn, Michael R., Thomas R. Dashiell, and Mary Frances Tracy, "Chemical Defense Equipment," "Medical Aspects of Chemical and Biological Warfare," eds. Frederick R. Sidell, COL Ernest T. Takafuji, and COL David R. Franz, "Part I, Warfare, Weapons, and the Casualty," Textbook of Military Medicine: Medical Aspects of Chemical and Biological Warfare, eds. BG Russ Zajtchuk and COL Ronald F. Bellamy, Office of the Surgeon General, Walter Reed Army Medical Center, Washington, DC, 1997, p. 371.

[20] US Central Command After Action Report, "Medical Defense Against Biological Warfare," March 12, 1991, [unnumbered].

[21] Some Coalition countries had biological detection units in the theater as well. For example, the British deployed the 1 Field Laboratory Unit, made up of nine specialist vehicles stationed with British units. See United Kingdom Ministry of Defence, "A Review of the Activities of the 1 Field Laboratory Unit and Suggested Biological Warfare Agent Detections during Operation Granby," May 2000, web site http://www.mod.uk/index.php3?page=998 (as of July 25, 2000).

[22] Now the 203rd Military Intelligence Battalion, the Foreign Materiel Intelligence Battalion was the unit's name during the war; correspondence generally referred to it as the FMIB. Lead Sheet 21738, Interview with operations officer, 203rd Military Intelligence Battalion, February 22, 1999, p. 2.

[23] 513th Military Intelligence Brigade message, Subject: "513th Commander's SITREP 014," 302230Z AUG 90.

[24] Joint Captured Materiel Exploitation Center, "Historical Report Operation Desert Storm," March 20, 1991, [unnumbered].

[25] Joint Captured Materiel Exploitation Center, "Historical Report Operation Desert Storm," March 20, 1991, [unnumbered].

[26] Joint Captured Materiel Exploitation Center, "Historical Report Operation Desert Storm," March 20, 1991, [unnumbered].

[27] Joint Captured Materiel Exploitation Center, "Historical Report Operation Desert Storm," March 20, 1991, [unnumbered], paragraphs 1 b (3) and (4).

[28] Lead Sheet 15514, Interview with commander, 9th Chemical Detachment, July 22, 1997, p. 1.

[29] Drushal, CPT Jon, "Biological Operations During Desert Storm," The Chemical Review, United States Army Chemical School, Ft McClellan, Alabama, January 1997, p. 36-37.

[30]Joint Captured Materiel Exploitation Center, "Historical Report Operation Desert Storm," March 20, 1991, [unnumbered].

[31] Special Assistant for Gulf War Illnesses, "Medical Surveillance During Operations Desert Shield/Desert Storm" (Information Paper), November 6, 1997, web site www.gulflink.health.mil/nfl/.

[32] US Central Command After Action Report, "Medical Defense Against Biological Warfare," March 12, 1991, [unnumbered].

[33] US Army Medical Research Institute of Infectious Diseases, web site www.usamriid.army.mil/general/index.html (as of Jan 7, 2000).

[34] Lead Sheet 25390, Interview with chairman, Chemical Biological Agent Technical Evaluation Board, Nov. 17, 1999, p. 1.

[35] Lead Sheet 18308, Interview with sergeant first class team leader, 9th Chemical Detachment, Dec. 2, 1997, p. 1, 2.

[36] Special Assistant for Gulf War Illnesses, "Medical Surveillance During Operations Desert Shield/Desert Storm" (Information Paper), November 6, 1997, web site www.gulflink.health.mil/nfl/.

[37] US Central Command desk log entries, 240925 [Feb 91], 241915 [Feb 91]

[38] Lead Sheet 15522, Interview with operations officer, Joint Captured Materiel Exploitation Center, Jan. 11, 1998, p. 2, 3.

[39] Routing and transmittal slip from the Armed Forces Medical Intelligence Center, No subject, January 23,.

[40] Routing and transmittal slip from the Armed Forces Medical Intelligence Center, No subject, January 23,.

[41] US Central Command message, Subject: "Biological Sample Collection and Processing," 101938Z FEB 91, p. 6.

[42] US Army Central Command message, Subject: "Biological and Chemical Detection Teams," 210915Z FEB 91. p. 2.

[43] Memorandum from XM2 liaison officers, Chemical Research, Development and Engineering Center, Subject: "XM2/PM10 Biological Aerosol Sampler in Desert Storm," Annex A (Operational Concept), March 13, 1991, p. 1.

[44] Lead Sheet 14159, Interview with chief, Special Pathogens Branch, United States Army Medical Research Institute of Infectious Diseases, April 7, 1998, p. 1.

[45] Chemical Research, Development and Engineering Center, Technical Report CRDEC-TR-377, Subject: "Evaporation of Agents from Saudi Arabian Soils," Vol. 1, "Mustard," July 1992, p. 33, 34, 36, 37.

[46] US Central Command message, Subject: "Biological Sample Collection and Processing," 101938Z FEB 91, p. 3, 4.

[47] US Central Command message, Subject: "Biological Sample Collection and Processing," 101938Z FEB 91, p. 3, 4.

[48] Joint Captured Materiel Exploitation Center, "Historical Report Operation Desert Storm," March 20, 1991, [unnumbered].

[49] US Army Technical Escort Unit, Memorandum for Record, Subject: "Desert Shield Escorts," July 27, 1994, p. 2.

[50] Eitzen, COL Edward M., Jr., "Use of Biological Weapons," "Medical Aspects of Chemical and Biological Warfare," eds. Frederick R. Sidell, COL Ernest T. Takafuji, and COL David R. Franz, "Part I, Warfare, Weapons, and the Casualty," Textbook of Military Medicine: Medical Aspects of Chemical and Biological Warfare, eds. BG Russ Zajtchuk and COL Ronald F. Bellamy, Office of the Surgeon General, Walter Reed Army Medical Center, Washington, DC, 1997, p. 441, 443.

[51] Memorandum from XM2 liaison officers, Chemical Research, Development and Engineering Center, Subject: "XM2/PM10 Biological Aerosol Sampler in Desert Storm," Annex A (Operational Concept), "Synopsis," March 13,1991, p. 3.

[52] Special Assistant for Gulf War Illnesses, "An Nasiriyah Southwest Ammunition Storage Point" (Case Narrative), January 10, 2000, web site www.gulflink.health.mil/an_nasiriyah_ii/.

[53] Lead Sheet 18308, Interview with sergeant first class team leader, 9th Chemical Detachment, Dec. 2, 1997, p. 2.

[54] Lead Sheet 7834, Interview with NBC officer, 513th Military Intelligence Brigade, Dec. 10, 1997, p. 2.

[55] Lead Sheet 16321, Interview with staff sergeant, field sampling team member, 9th Chemical Detachment, Dec. 8, 1997, p. 2.

[56] Special Assistant for Gulf War Illnesses, "The Fox NBC Reconnaissance Vehicle" (Information Paper), July 31, 1997, web site www.gulflink.health.mil/foxnbc/.

[57] Memorandum from XM2 liaison officers, Chemical Research, Development and Engineering Center, Subject: "XM2/PM10 Biological Aerosol Sampler in Desert Storm," Annex A (Operational Concept), "Synopsis," March 13, 1991.

[58] Lead Sheet 16323, Interview with field sampling team member, 9th Chemical Detachment, Dec. 23, 1997, p. 2.

[59] 513th Military Intelligence Brigade message, Subject: "Possible Presence of Biological and Chemical Agents," 241300Z FEB 91, Section 1 of 2, p. 2.

[60] US Central Command desk log entries, 231900 [Feb 91], 240726 [Feb 91], 240925 [Feb 91], 241230 [Feb 91], 241915 [Feb 91], 252300 [Feb 91], p. 85, 86.

[61] Lead Sheet 16324, Interview with sampling team staff sergeant, 9th Chemical Detachment, March 10, 1998, p. 2.

[62] US Navy Medical Research and Development Command memorandum to US Army Chemical Research, Development and Engineering Center, Subject: "BW Test Kits," January 28, 1991.

[63] US Army Medical Research Institute of Infectious Diseases, Disease Assessment Division, memorandum to US Army Chemical Research, Development and Engineering Center, Subject: "Status of Environmental Samples Obtained from Samplers on 4-5 Feb, 1991," February 6, 1991, p. 2.

[64] 513th Military Intelligence Brigade Chemical Officer, Memorandum for Record, Subject: "Biological Monitoring," Feb. 18, 1991, p. 1, 2.

[65] Memorandum from XM2 liaison officers, Chemical Research, Development and Engineering Center, Subject: "XM2/PM10 Biological Aerosol Sampler in Desert Storm," Enclosure 2 to Appendix 4 to Annex B, March 13, 1991.

[66] US Central Command desk log entries, 231900 [Feb 91], 240726 [Feb 91], 240925 [Feb 91], 241230 [Feb 91], 241915 [Feb 91], and 252300 [Feb 91], p. 86.

[67] Presidential Advisory Committee on Gulf War Veterans' Illnesses, "Final Report," Dec. 31, 1996, p. 38.

[68] Walter Reed Army Institute of Research, Records Abstract listing, Anthrax and Nuclear Weapon, October 9, 1996; Record of Inpatient Treatment, USAF Regional Medical Center, Wiesbaden, April 6, 1991-April 10, 1991; Air Force Form 560, Authorization and Treatment Statement, April 10, 1991; Department of Defense Form 602, Patient Evacuation Tag, April 5, 1991; Department of the Army Form 3647, Inpatient Treatment Record, March 6-19, 1991; Standard Form 502, Medical Record, March 6, 1991-March 19, 1991; Department of the Army Form 3647, Inpatient Treatment Record, March 3-6, 1991; Optional Form 275, Transfer Summary, March 3, 1991; Department of the Army Form 3647, Inpatient Treatment Record, February 27, 1991; Standard Form 504, Clinical Record, March 6, 1991; DA Form 3647, Inpatient Treatment Record, October 10-25, 1990; Department of Defense Form 602, Patient Evacuation Tag, October 8, 1990.

[69] US Central Command After Action Report, "Medical Defense Against Biological Warfare," March 12, 1991.

[70] US Army Medical Research Institute of Infectious Diseases, Chief, Bacteriology Division memorandum to Disease Assessment Division, Subject: "Analysis of samples received September 28, 1990," October 1, 1990.

[71] US Army Medical Research Institute of Infectious Diseases, Bacteriology Division memorandum to Disease Assessment Division, Subject: "Analysis of samples SPS:90.00014A and SPS:90.00014B," November 5, 1990, p. 2.

[72] Stedman's Concise Medical Dictionary for the Health Professions, 3rd edition, ed. John H. Dirckx, M.D., Baltimore, Maryland, Williams & Wilkins, 1997, (compact disk).

[73] Armed Forces Medical Intelligence Center message, Subject: "Sheep and Goat Disease," 010800Z OCT 90, p. 2.

[74] Lead Sheet 14159, Interview with chief, Special Pathogens Branch, United States Army Medical Research Institute of Infectious Diseases, April 7, 1998, p. 1.

[75] Special Assistant for Gulf War Illnesses, "Medical Surveillance During Operations Desert Shield/Desert Storm" (Information Paper), November 6, 1997, web site www.gulflink.health.mil/nfl/.

[76] Armed Forces Medical Intelligence Center message, Subject: "Sheep and Goat Disease," 010800Z OCT 90, p. 2.

[77] US Central Command After Action Report, "Medical Defense Against Biological Warfare," March 12, 1991, [unnumbered].

[78] United Kingdom Ministry of Defence, web site www.mod.uk/policy/gulfwar/info/animals.htm (as of March 27, 2000), Conclusion, paragrah 50.

[79] Memorandum from XM2 liaison officers, Chemical Research, Development and Engineering Center, Subject: "XM2/PM10 Biological Aerosol Sampler in Desert Storm," p. 2, Annex A (Operational Concept), p. 1, and "Synopsis," March 13, 1991, p. 3.

[80] Lead Sheet 14159, Interview with chief, Special Pathogens Branch, United States Army Medical Research Institute of Infectious Diseases, April 7, 1998, p. 1, 2.

[81] Joint Captured Materiel Exploitation Center, "Historical Report Operation Desert Storm," March 20, 1991, [unnumbered].

[82] Lead Sheet 7370, Interview with commander, US Army Medical Research Institute of Infectious Diseases, Sept. 12, 1996, p. 1.

[83] Lead Sheet 25390, Interview with chairman, Chemical Biological Agent Technical Evaluation Board, Nov. 17, 1999, p. 1.

[84] Lead Sheet 15522, Interview with operations officer, Joint Captured Materiel Exploitation Center, Jan. 11, 1998, p. 4.

[85] Lead Sheet 21738, Interview with operations officer, 203rd Military Intelligence Battalion, March 1, 2000, p. 1.

[86] Lead Sheet 14159, Interview with chief, Special Pathogens Branch, United States Army Medical Research Institute of Infectious Diseases, April 7, 1998, p. 1.

[87] Hyams, CDR Kenneth C., CAPT August L. Bourgeois, CAPT Joel Escamilla, LCDR James Burans, and CAPT James N. Woody, "The Navy Forward Laboratory during Operations Desert Shield/Desert Storm," Military Medicine, Volume 158, November 1993, p. 731.

[88] Headquarters, 3rd Medical Command memorandum, Subject: "After Action Review/Command Historical Report, 3rd Medical Command, 1 August 1990-26 April 1991," April 27, 1991, p. 1-4.

[89] US Air Force, "Task Force III Desert Shield/Storm - Aerospace Medicine Consolidated After-Action Report," May 22, 1991, p. 1-3, 132-136; Department of the Navy, Commander Seventh Fleet letter, Subject: "Medical Operations During Operation Desert Storm," November 9, 1991.

[90] US Central Command After Action Report, "Medical Defense Against Biological Warfare," March 12, 1991 [unnumbered].

[91] Lead Sheet 15514, Interview with commander, 9th Chemical Detachment, July 22, 1997, p. 1.

[92] Joint Captured Materiel Exploitation Center, "Historical Report Operation Desert Storm," Military History 9th Chemical Detachment, March 20, 1991, p. 3.

[93] Memorandum from XM2 liaison officers, Chemical Research, Development and Engineering Center, Subject: "XM2/PM10 Biological Aerosol Sampler in Desert Storm," Annex A (Operational Concept), "Synopsis," March 13, 1991.

[94] Franz, COL David R., Peter B. Jahrling, COL Arthur M. Friedlander, David J. McClain, COL David L. Hoover, COL Russell Bryne, MAJ Julie A. Pavlin, Lt Col George W. Christopher, COL Edward M. Eitzen, Jr., "Clinical Recognition and Management of Patients Exposed to Biological Warfare Agents," Journal of the American Medical Association, Vol. 278, No. 5, Aug. 6, 1997, p. 399.

[95] US Army Field Manual 3-4, US Marine Corps Fleet Marine Force Manual 11-09, "NBC Protection," February 21, 1996, p. Glossary-0.

[96] Stedman's Concise Medical Dictionary for the Health Professions, 3rd edition, ed. John H. Dirckx, M.D., Baltimore, Maryland, Williams & Wilkins, 1997, p. 685.

[97] Stedman's Concise Medical Dictionary for the Health Professions, 3rd edition, ed. John H. Dirckx, M.D., Baltimore, Maryland, Williams & Wilkins, 1997, p. 316.

[98] Sidell, Frederick R., John S. Urbanetti, William S. Smith, and Charles G. Hurst, "Vesicants," "Medical Aspects of Chemical and Biological Warfare," eds. Frederick R. Sidell, COL Ernest T. Takafuji, and COL David R. Franz, "Part I, Warfare, Weapons, and the Casualty," Textbook of Military Medicine: Medical Aspects of Chemical and Biological Warfare, eds. BG Russ Zajtchuk and COL Ronald F. Bellamy, Office of the Surgeon General, Walter Reed Army Medical Center, Washington, DC, 1997, p. 218.

[99] Stedman's Concise Medical Dictionary for the Health Professions, 3rd edition, ed. John H. Dirckx, M.D., Baltimore, Maryland, Williams & Wilkins, 1997, p. 540.

[100] Stedman's Concise Medical Dictionary for the Health Professions, 3rd edition, ed. John H. Dirckx, M.D., Baltimore, Maryland, Williams & Wilkins, 1997, p. 581

[101] Stedman's Concise Medical Dictionary for the Health Professions, 3rd edition, ed. John H. Dirckx, M.D., Baltimore, Maryland, Williams & Wilkins, 1997, [on compact disk].

[102] US Army Field Manual 3-9, US Navy Publication P-467, US Air Force Manual 355-7, "Potential Military Chemical/Biological Agents and Compounds," Table 2-3, Dec. 12, 1990, p. 19.

[103] Stedman's Concise Medical Dictionary for the Health Professions, 3rd edition, ed. John H. Dirckx, M.D., Baltimore, Maryland, Williams & Wilkins, 1997, p. 792.

[104] US Army Field Manual 3-9, US Navy Publication P-467, US Air Force Manual 355-7, "Potential Military Chemical/Biological Agents and Compounds," Table 2-4, Dec. 12, 1990, p. 21.

[105] Stedman's Concise Medical Dictionary for the Health Professions, 3rd edition, ed. John H. Dirckx, M.D., Baltimore, Maryland, Williams & Wilkins, 1997, p. 892.

[106] Stedman's Concise Medical Dictionary for the Health Professions, 3rd edition., ed. John H. Dirckx, M.D., Baltimore, Maryland, Williams & Wilkins, 1997, p. 911.

[107] US Army Medical Research Institute of Infectious Diseases handbook, "Medical Management of Biological Casualties," 3rd edition, Frederick, Maryland, July 1998, p. 16.

[108] Eitzen, COL Edward M., Jr., "Use of Biological Weapons," "Medical Aspects of Chemical and Biological Warfare," eds. Frederick R. Sidell, COL Ernest T. Takafuji, and COL David R. Franz, "Part I, Warfare, Weapons, and the Casualty," Textbook of Military Medicine: Medical Aspects of Chemical and Biological Warfare, eds. BG Russ Zajtchuk and COL Ronald F. Bellamy, Office of the Surgeon General, Walter Reed Army Medical Center, Washington, DC, 1997, p. 441.

[109] Franz, COL David R., Peter B. Jahrling, COL Arthur M. Friedlander, David J. McClain, COL David L. Hoover, COL Russell Bryne, MAJ Julie A. Pavlin, Lt Col George W. Christopher, COL Edward M. Eitzen, Jr., "Clinical Recognition and Management of Patients Exposed to Biological Warfare Agents," Journal of the American Medical Association, Vol. 278, No. 5, Aug. 6, 1997, p. 400-401.

[110] US Army Medical Research Institute of Infectious Diseases handbook, "Medical Management of Biological Casualties," 3rd edition, Frederick, Maryland, July 1998, p. 15, 17.

[111] Stedman's Concise Medical Dictionary for the Health Professions, 3rd edition, ed. John H. Dirckx, M.D., Baltimore, Maryland, Williams & Wilkins, 1997, [on compact disk].

[112] Friedlander, Arthur M., "Anthrax," "Medical Aspects of Chemical and Biological Warfare," eds. Frederick R. Sidell, COL Ernest T. Takafuji, and COL David R. Franz, "Part I, Warfare, Weapons, and the Casualty," Textbook of Military Medicine: Medical Aspects of Chemical and Biological Warfare, eds. BG Russ Zajtchuk and COL Ronald F. Bellamy, Office of the Surgeon General, Walter Reed Army Medical Center, Washington, DC, 1997, p. 473.

[113] Ivins, B.E., P.F. Fellows, M.L.M. Pitt, J.E. Estep, S.L. Welkos, P.L. Worsham, and A.M. Friedlander, "Efficacy of a standard human anthrax vaccine against Bacillus anthracis aerosol spore challenge in rhesus monkeys," Salisbury Medical Bulletin, Special Supplement No. 87, 1996, p. 125-126.

[114] Friedlander, Arthur M., "Anthrax," "Medical Aspects of Chemical and Biological Warfare," eds. Frederick R. Sidell, COL Ernest T. Takafuji, and COL David R. Franz, "Part I, Warfare, Weapons, and the Casualty," Textbook of Military Medicine: Medical Aspects of Chemical and Biological Warfare, eds. BG Russ Zajtchuk and COL Ronald F. Bellamy, Office of the Surgeon General, Walter Reed Army Medical Center, Washington, DC, 1997, p. 474.

[115] Department of the Army information paper, Subject: "Production of Large Quantities of Botulinum Toxin and Anthrax PA Protein for Use in the Development of Medical BW Defense Measures," Dec. 17, 1990, p. 1.

[116] US Army Medical Research Institute of Infectious Diseases, Medical Management of Biological Casualties Handbook, 3rd edition, Frederick, Maryland, July 1998, p. 87, 91.

[117] US Army Medical Research Institute of Infectious Diseases, Medical Management of Biological Casualties Handbook, 3rd edition, Frederick, Maryland, July 1998, p. 86, 87.

[118] Middlebrook, John L. and David R. Franz, "Botulinum Toxins," "Medical Aspects of Chemical and Biological Warfare," eds. Frederick R. Sidell, COL Ernest T. Takafuji, and COL David R. Franz, "Part I, Warfare, Weapons, and the Casualty," Textbook of Military Medicine: Medical Aspects of Chemical and Biological Warfare, eds. BG Russ Zajtchuk and COL Ronald F. Bellamy, Office of the Surgeon General, Walter Reed Army Medical Center, Washington, DC, 1997, p. 651.

[119] US Army Medical Research Institute of Infectious Diseases, Medical Management of Biological Casualties Handbook, 3rd edition, Frederick, Maryland, July 1998, p. 108, 109.

[120] The United Nations Blue Book Series, Volume IX, "The United Nations and the Iraq-Kuwait Conflict, 1990-1996," United Nations, Department of Public Information, New York, NY, 1996, p. 784.

[121] Wannemacher, Robert W., Jr., and Stanley L. Wiener, "Trichothecene Mycotoxins," "Medical Aspects of Chemical and Biological Warfare," eds. Frederick R. Sidell, COL Ernest T. Takafuji, and COL David R. Franz, "Part I, Warfare, Weapons, and the Casualty," Textbook of Military Medicine: Medical Aspects of Chemical and Biological Warfare, eds. BG Russ Zajtchuk and COL Ronald F. Bellamy, Office of the Surgeon General, Walter Reed Army Medical Center, Washington, DC, 1997, p. 656.

[122] Wannemacher, Robert W., Jr., and Stanley L. Wiener, "Trichothecene Mycotoxins," "Medical Aspects of Chemical and Biological Warfare," eds. Frederick R. Sidell, COL Ernest T. Takafuji, and COL David R. Franz, "Part I, Warfare, Weapons, and the Casualty," Textbook of Military Medicine: Medical Aspects of Chemical and Biological Warfare, eds. BG Russ Zajtchuk and COL Ronald F. Bellamy, Office of the Surgeon General, Walter Reed Army Medical Center, Washington, DC, 1997, p. 658-659.

[123] Wannemacher, Robert W., Jr., and Stanley L. Wiener, "Trichothecene Mycotoxins," "Medical Aspects of Chemical and Biological Warfare," eds. Frederick R. Sidell, COL Ernest T. Takafuji, and COL David R. Franz, "Part I, Warfare, Weapons, and the Casualty," Textbook of Military Medicine: Medical Aspects of Chemical and Biological Warfare, eds. BG Russ Zajtchuk and COL Ronald F. Bellamy, Office of the Surgeon General, Walter Reed Army Medical Center, Washington, DC, 1997, p. 658-659.

[124] US Army Medical Research Institute of Infectious Diseases, Medical Management of Biological Casualties Handbook, 3rd edition, Frederick, Maryland, July 1998, p. 107.

[125] US Army Medical Research Institute of Infectious Diseases, Medical Management of Biological Casualties Handbook, 3rd edition, Frederick, Maryland, July 1998, p. 107.

[126] US Food and Drug Administration, Center for Food Safety and Applied Nutrition, web site http://vm.cfsan.fda.gov/~mow/chap41.html (as of March 31, 2000).

[127] Franz, COL David R., "Defense Against Toxin Weapons," "Medical Aspects of Chemical and Biological Warfare," eds. Frederick R. Sidell, COL Ernest T. Takafuji, and COL David R. Franz, "Part I, Warfare, Weapons, and the Casualty," Textbook of Military Medicine: Medical Aspects of Chemical and Biological Warfare, eds. BG Russ Zajtchuk and COL Ronald F. Bellamy, Office of the Surgeon General, Walter Reed Army Medical Center, Washington, DC, 1997, p. 607.

[128] Armed Forces Medical Intelligence Center message, Subject: "AFMIC Special Weekly Wire 32-90," [date time group redacted].

[129] Defense Intelligence Agency memorandum, Subject: "Responses to Representative Kennedy's Questions of Feb. 22, 1994," March 2, 1994, p. 1.

[130] Kadlec, Robert P., Allen P. Zelicoff, and Ann M. Vrtis, "Biological Weapons Control Prospects and Implications for the Future," Journal of the American Medical Association, Vol. 278, No. 5, August 6, 1997, p. 354.

[131] US Food and Drug Administration, Center for Food Safety and Applied Nutrition, web site http://vm.cfsan.fda.gov/~mow/chap41.html (as of March 31, 2000)

[132] Berry, Colin L., "The Pathology of Mycotoxins," Journal of Pathology, Vol. 154, London, UK: John Wiley & Sons, Ltd., 1988, p. 301-311.

[133] Casarett and Doull's Toxicology, The Basic Science of Poisons, 4th edition, ed. Mary O. Amdur, et al, New York, NY, McGraw-Hill, Inc., Health Professions Division, 1993, p. 846-847.

[134] Zilinskas, Raymond A., "Iraq's Biological Weapons: The Past as Future?" Journal of the American Medical Association, August 6, 1997, Vol. 278, No 5, p. 421.

[135] US Food and Drug Administration, Center for Food Safety and Applied Nutrition, web site http://vm.cfsan.fda.gov/~mow/chap41.html (as of March 31, 2000).

[136] Lead Sheet 16042, Interview with deputy chief, United States Army Medical Research Institute of Infectious Diseases, Toxinology Division, April 14, 1998, p. 1.

[137] Armed Forces Medical Intelligence Center, Defense Intelligence Agency, Defense Intelligence Reference Document PC-1610-12-94 (SECRET), Subject: "Biological Warfare Concepts: A Tutorial" (U), Table 6, July 1994, p. 13.

[138] Franz, COL David R., "Defense Against Toxin Weapons," "Medical Aspects of Chemical and Biological Warfare," eds. Frederick R. Sidell, COL Ernest T. Takafuji, and COL David R. Franz, "Part I, Warfare, Weapons, and the Casualty," Textbook of Military Medicine: Medical Aspects of Chemical and Biological Warfare, eds. BG Russ Zajtchuk and COL Ronald F. Bellamy, Office of the Surgeon General, Walter Reed Army Medical Center, Washington, DC, 1997, p. 606.

[139] US Government White Paper, "Iraq Weapons of Mass Destruction," Appendix A, Feb. 13, 1998, web site www.state.gov/www/regions/nea/iraq_white_paper.html (as of March 2, 2000).

[140] Defense Intelligence Agency memorandum, Subject: "Iraqi Biological Warfare Capabilities," date redacted.

[141] US Army Medical Research Institute of Infectious Diseases, Medical Management of Biological Casualties Handbook, 3rd edition, Frederick, Maryland, July 1998, p. 41.

[142] US Army Medical Research Institute of Infectious Diseases, Medical Management of Biological Casualties Handbook, 3rd edition, Frederick, Maryland, July 1998, p. 40-43.